| Created by | |
| Created | August 25, 2012 |
| Last modified | March 01, 2013 |
| Tags | lead-acid-battery |
Not provided.
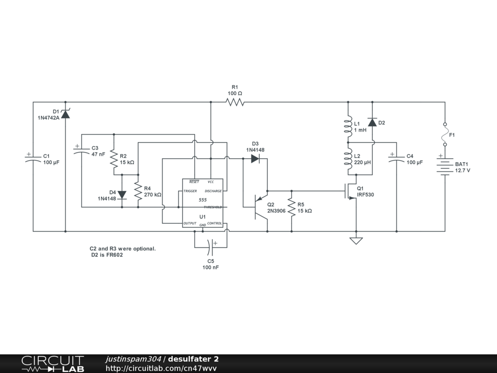
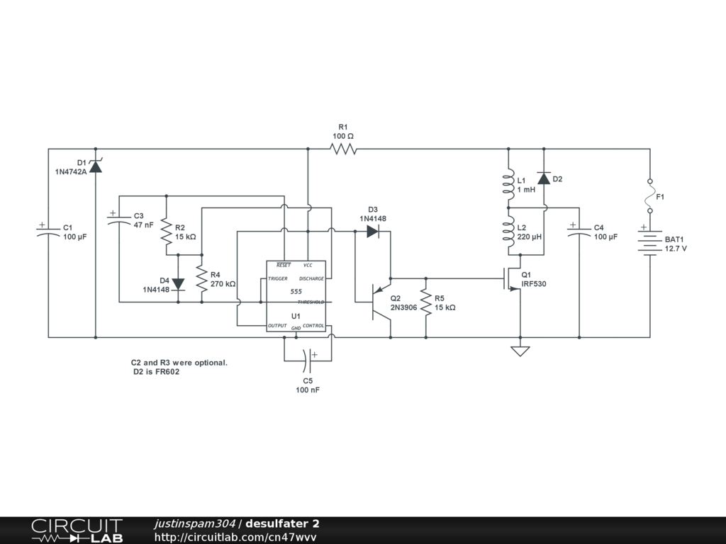
Ron's Ingraham's desulfator circuit at http://home.comcast.net/~ddenhardt201263/desulfator/n_channel_schem.gif
|
C1 across D1 is important and missing. Suggestions; 1) add a 1 mh choke in series with R1, to keep spike from the 555 circuit. 2) add a diode across C4, to keep it from going negative. |
by Optionparty
August 31, 2012 |
Please sign in or create an account to comment.
Only the circuit's creator can access stored revision history.