Created by
Created June 29, 2018
Last modified November 19, 2018
Tags No tags.

Summary

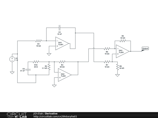
C6,R10 and R2 introduce a derivative action in OA2.


Description

Not provided.


Comments

No comments yet. Be the first!

Leave a Comment

Please sign in or create an account to comment.

Revision History

Only the circuit's creator can access stored revision history.