Created by
Created June 09, 2013
Last modified June 09, 2013
Tags No tags.

Summary

Not provided.


Description

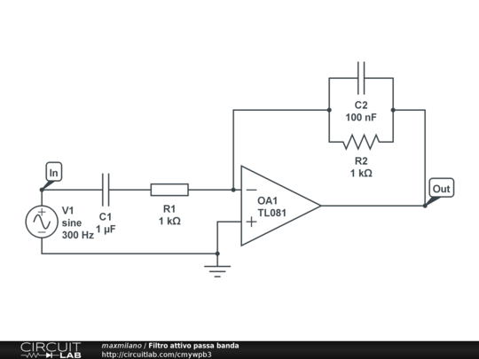
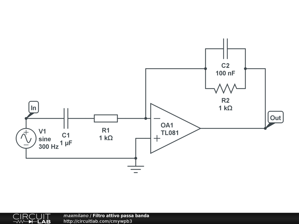
Filtro passa banda con frequenze f1 = 1/(2piR1C1) f2 = 1/(2piR2C2)


Comments

No comments yet. Be the first!

Leave a Comment

Please sign in or create an account to comment.

Revision History

Only the circuit's creator can access stored revision history.