Created by
Created October 31, 2012
Last modified October 31, 2012
Tags No tags.

Summary

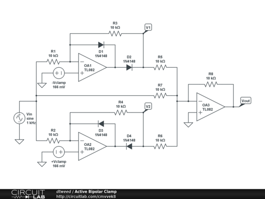
An active clamp circuit that passes its input unmodified (but inverted) if it is within the clamping thresholds.


Description

This circuit limits its output swing to a pair of thresholds by using two precision rectifiers to cancel out input swings that are too large.

The output is inverted relative to the input.

Note that if the thresholds are not symmetrical, the output will have a DC offset.

With the resistor values shown, the value of +/-Vclamp needs to be 2/3 of the desired clamping level.


Comments

No comments yet. Be the first!

Leave a Comment

Please sign in or create an account to comment.

Revision History

Only the circuit's creator can access stored revision history.