Created by
Created December 26, 2016
Last modified December 26, 2016
Tags No tags.

Summary

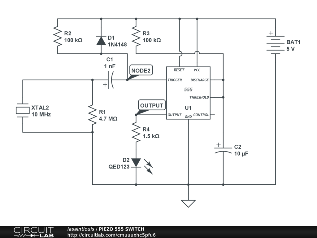
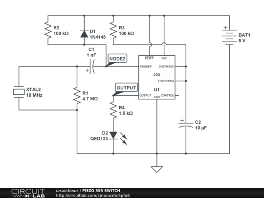
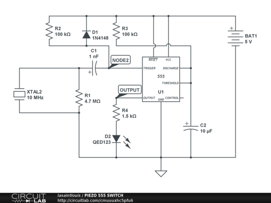
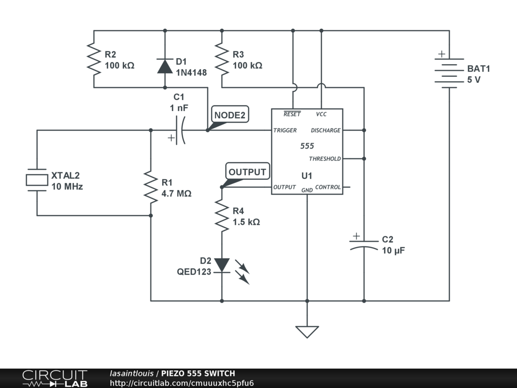
Piezo LED switch from ELECTRO SCHEMATICS-CL simulation


Description

Piezo switch from ELECTRO SCHEMATICS, built it works fine! Signed up on CL to simulate it but piezos cant be simulated. Tried square wave generator at 1-10V, +/- at C1 and from 1-100Hz, still no voltage at output. Once the piezo generates a voltage it should not matter how often, the LED should light, any thoughts?

Les


Comments

No comments yet. Be the first!

Leave a Comment

Please sign in or create an account to comment.

Revision History

Only the circuit's creator can access stored revision history.