Created by
Created December 13, 2012
Last modified December 14, 2012
Tags No tags.

Summary

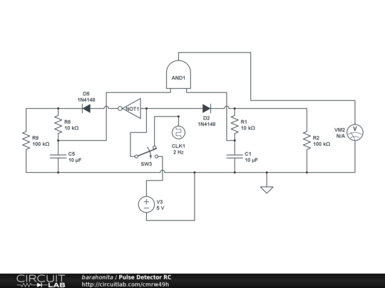
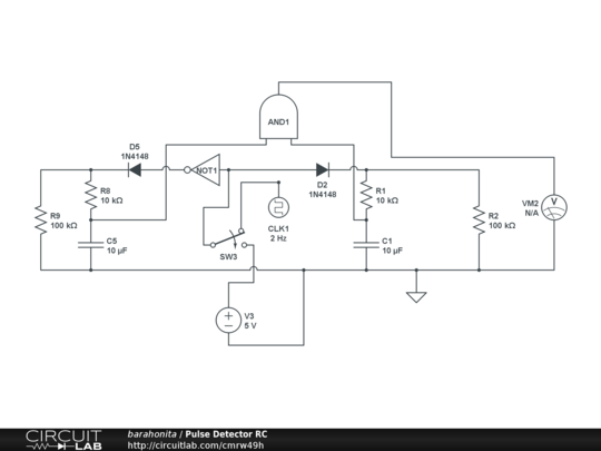
Detector de faltante de pulso , pero con concepto diferente al del 555. Cuando hay pulsos, la salida de la compuerta AND se mantiene en 1. Cuando deja de llegar pulsos, la salida de la compuerta AND es 0. Esto ocurre sin importar que la senal de entrada se congele en 0 o 1.


Description

Not provided.


Comments

No comments yet. Be the first!

Leave a Comment

Please sign in or create an account to comment.

Revision History

Only the circuit's creator can access stored revision history.