Created by
Created October 21, 2012
Last modified October 21, 2012
Tags No tags.

Summary

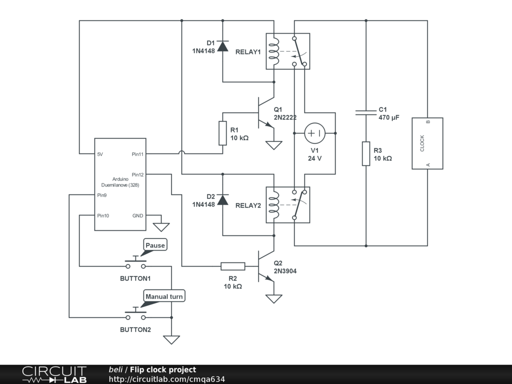
Control a flip clock with Arduino using two relays.


Description

We found an old flip clock at the ProgressBar hackerspace and were thinking of a way how to revive it.

We thought it would be nice to hook it up with some electronics that will control it.

See more at the project page.


Comments

No comments yet. Be the first!

Leave a Comment

Please sign in or create an account to comment.

Revision History

Only the circuit's creator can access stored revision history.