Created by
Created March 07, 2013
Last modified March 08, 2013
Tags vca  

Summary

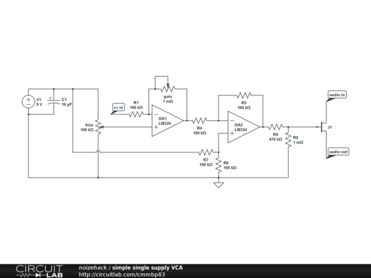
J1 is a 2n5457. Based off of the VCA from from the MFOS Noise Toaster, but with added control over CV gain and bias.


Description

Not provided.


Comments

No comments yet. Be the first!

Leave a Comment

Please sign in or create an account to comment.

Revision History

Only the circuit's creator can access stored revision history.