Created by
Created November 16, 2024
Last modified November 16, 2024
Tags No tags.

Summary

Not provided.


Description

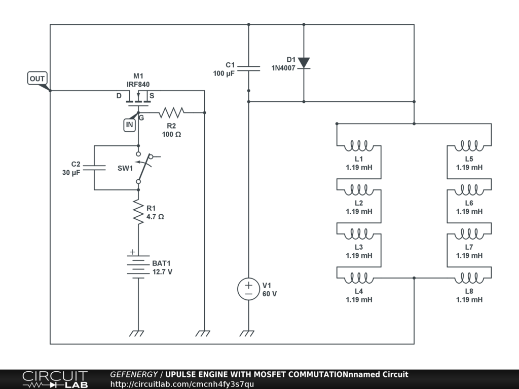
The message: "Running Transient Solver Error in transient solver. Illegal start of step input." ....it is shown when a request of simulation is done. Where it is the mistake in wiring diagram? Thank you!


Comments

No comments yet. Be the first!

Leave a Comment

Please sign in or create an account to comment.

Revision History

Only the circuit's creator can access stored revision history.