Created by
Created January 15, 2021
Last modified January 15, 2021
Tags No tags.

Summary

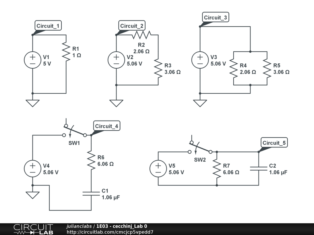
A simple recreation of some circuits for 1E03. Learning the basics can go a far way.


Description

Not provided.


Comments

No comments yet. Be the first!

Leave a Comment

Please sign in or create an account to comment.

Revision History

Only the circuit's creator can access stored revision history.