Created by
Created April 11, 2022
Last modified April 24, 2022
Tags No tags.

Summary

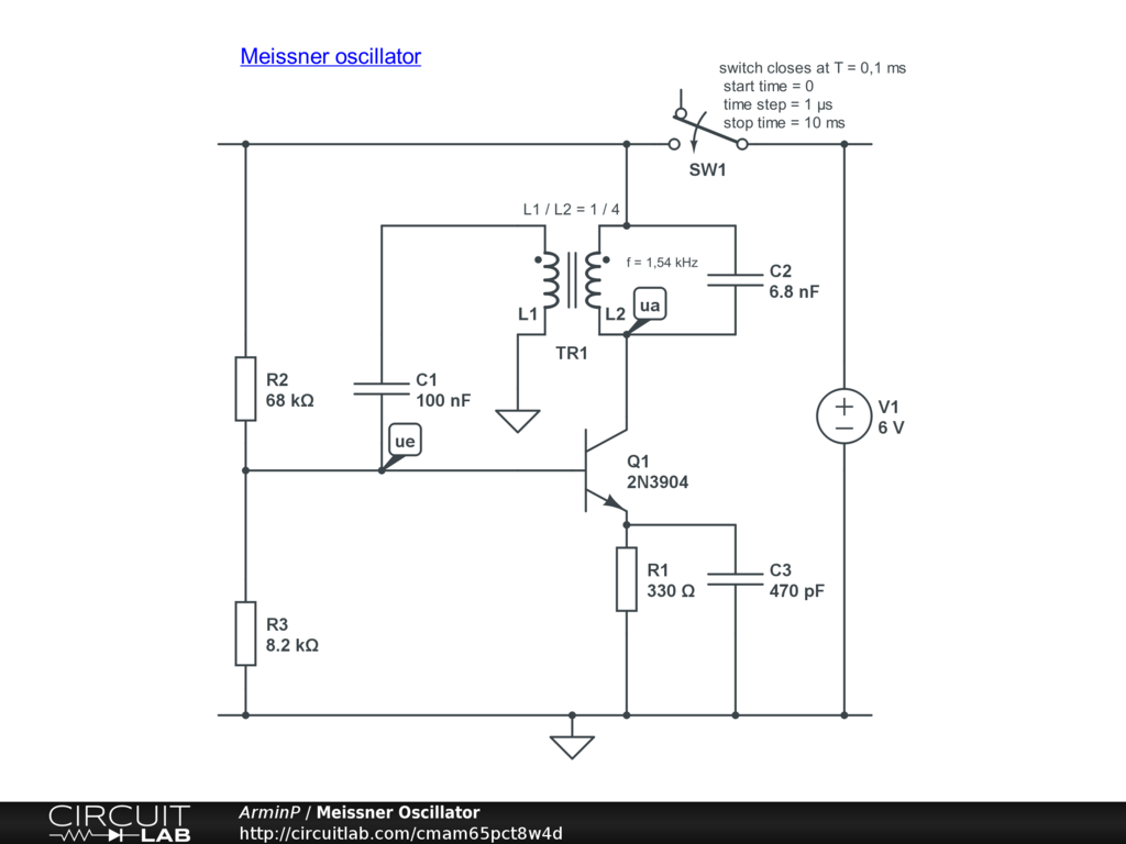
Meissner Oscillator


Description

Meissner Oscillator


Comments

No comments yet. Be the first!

Leave a Comment

Adding comments has been disabled for this circuit.

Revision History

Only the circuit's creator can access stored revision history.