Created by
Created December 01, 2012
Last modified December 06, 2012
Tags mosfet   pc-interfacing  

Summary

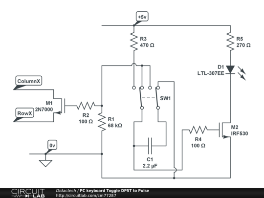
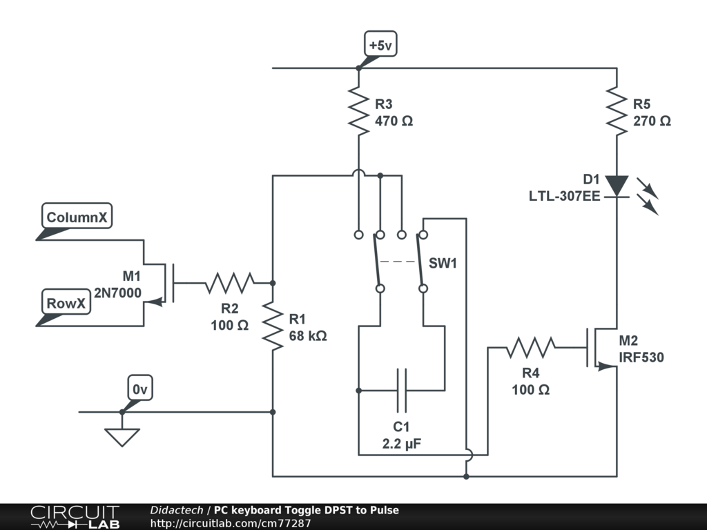
This circuit provides a single pulse output at each transition of the switch operation.


Description

This circuit allows a 'Toggle' switch to provide a Pulse output to a standard PC keyboard matrix encoder. The fundamental operation is the charging of C1 via one set of switch poles through R1 and to dis-charge the capacitor through the other switch pole. R2 is not needed in this application but is part of the general configuration used elsewhere. R3 is included only for current limiting against a fault. An optional LED indicator can be been added to show switch status.

Note: If the switch is at position 'A' at power on then the circuit will generate pulse but in it's intended application the Encoder 500mS POR would mean that it is ignored and a valid position 'B' pulse would occur when operated.


Comments

No comments yet. Be the first!

Leave a Comment

Please sign in or create an account to comment.

Revision History

Only the circuit's creator can access stored revision history.