| Created by | |
| Created | August 08, 2015 |
| Last modified | August 08, 2015 |
| Tags | No tags. |
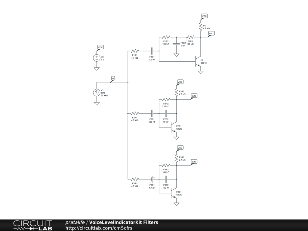
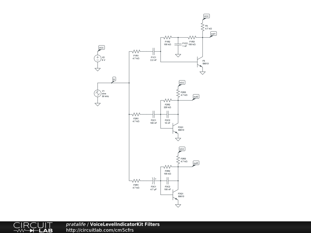
Analysis of the 3 band audio filters in a "Voice Level Indicator" kit
See https://github.com/tardate/LittleArduinoProjects/blob/master/Electronics101/VoiceLevelIndicatorKit for the build details.
No comments yet. Be the first!
Please sign in or create an account to comment.
Only the circuit's creator can access stored revision history.