Created by
Created April 11, 2013
Last modified April 11, 2013
Tags No tags.

Summary

Not provided.


Description

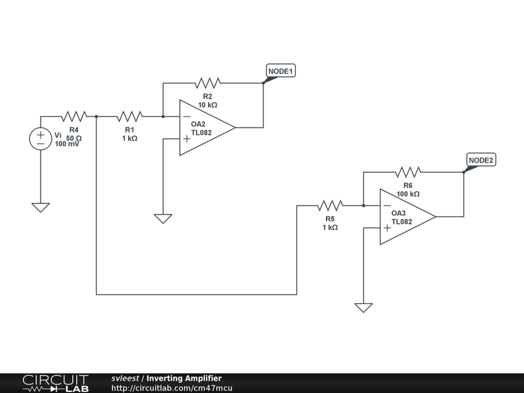
Frequency response of inverting amplifiers with 10x (20 dB) and 100x (40 dB) gain


Comments

No comments yet. Be the first!

Leave a Comment

Please sign in or create an account to comment.

Revision History

Only the circuit's creator can access stored revision history.