Created by
Created January 28, 2019
Last modified January 28, 2019
Tags No tags.

Summary

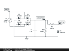
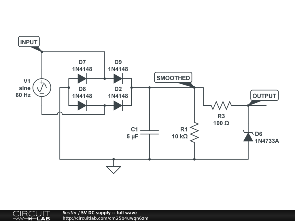
5V DC power supply from a 10Vpk AC input. Uses a full-wave rectifier to go from AC to DC and a 5 V zener diode to step down to 5V DC.


Description

Not provided.


Comments

No comments yet. Be the first!

Leave a Comment

Please sign in or create an account to comment.

Revision History

Only the circuit's creator can access stored revision history.