Created by
Created January 16, 2021
Last modified January 16, 2021
Tags No tags.

Summary

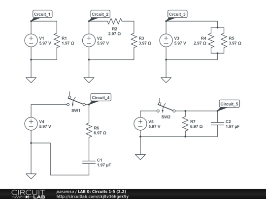
LAB 0: Circuits 1-5 (2.2)


Description

Not provided.


Comments

No comments yet. Be the first!

Leave a Comment

Please sign in or create an account to comment.

Revision History

Only the circuit's creator can access stored revision history.