Created by
Created April 16, 2025
Last modified April 16, 2025
Tags ac   capacitor-voltage-divider  

Summary

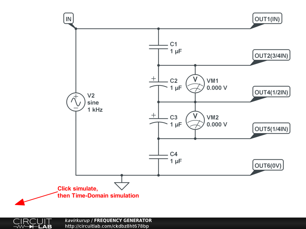
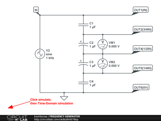
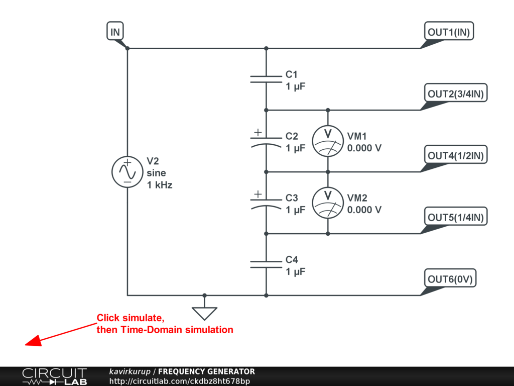
Creates multiple amplitudes from a input.


Description

Not provided.


Comments

No comments yet. Be the first!

Leave a Comment

Please sign in or create an account to comment.

Revision History

Only the circuit's creator can access stored revision history.