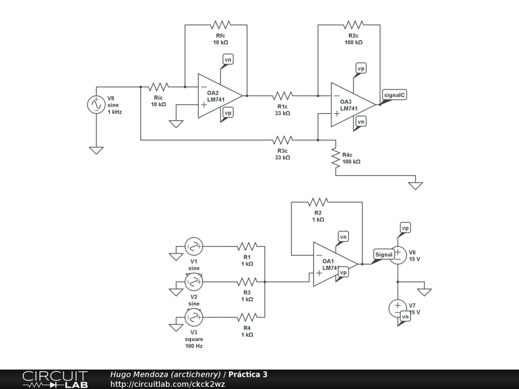
Tercera práctica de la materia de Amplificadores Operacionales, de la facultad de Ingeniería electrónica. Impartida por el M.C. Raul Antonio Ortiz, en el Instituto Tecnológico de Minatitlán.
Copy and paste the appropriate tags to share.
Schematic PNGs: (download or hot-link) small, medium, large
Circuit URL (e-mail, IM, blog, etc.):
CircuitLab forums and comments:
BBCode (many online discussion forums):
Markdown:
HTML:
Not provided.
No comments yet. Be the first!
Please sign in or create an account to comment.
Only the circuit's creator can access stored revision history.