Created by
Created August 20, 2012
Last modified August 24, 2012
Tags No tags.

Summary

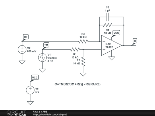
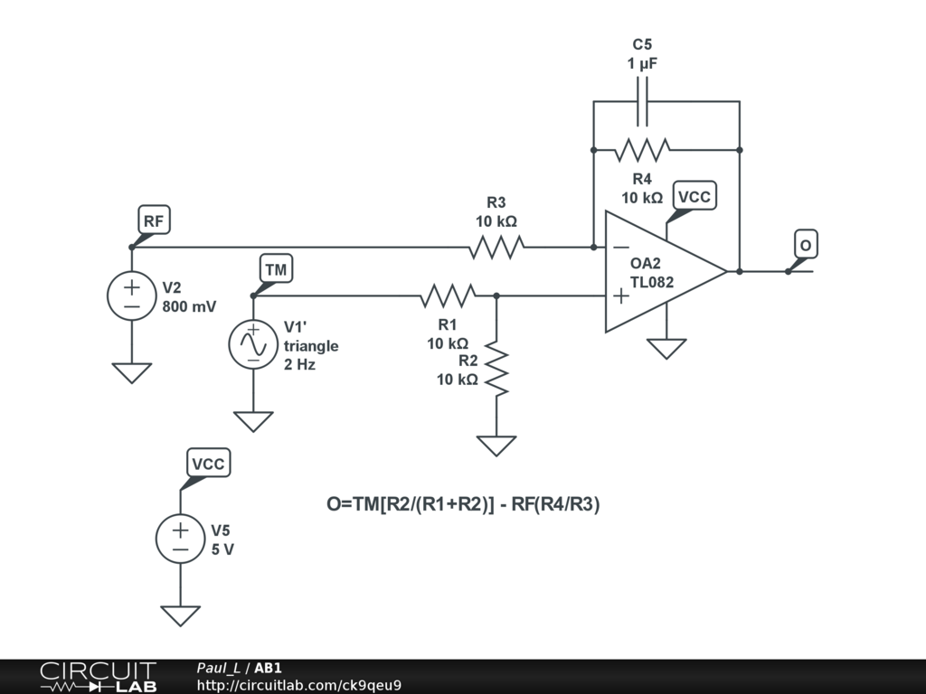
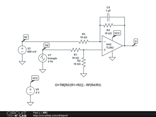
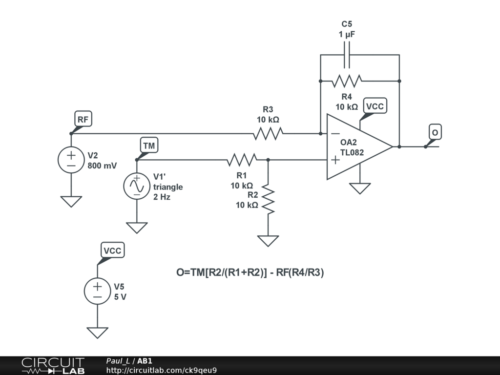
Attemp to level shift the output of a band gap temperature sensor produces oscillation with V2 > 100 mv.


Description

Not provided.


Comments

No comments yet. Be the first!

Leave a Comment

Please sign in or create an account to comment.

Revision History

Only the circuit's creator can access stored revision history.