Created by
Created August 19, 2024
Last modified August 19, 2024
Tags No tags.

Summary

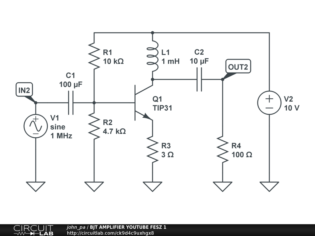
BJT amplifier cct operating in Class A mode. Copied from YouTube video from Fesz electronics. His cct 1.


Description

Not provided.


Comments

No comments yet. Be the first!

Leave a Comment

Adding comments has been disabled for this circuit.

Revision History

Only the circuit's creator can access stored revision history.