Created by
Created January 20, 2013
Last modified January 20, 2013
Tags No tags.

Summary

Not provided.


Description

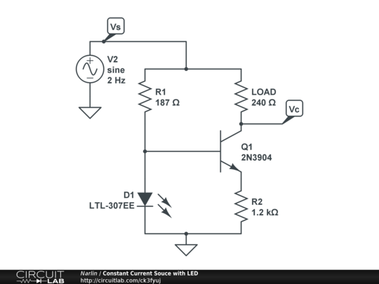
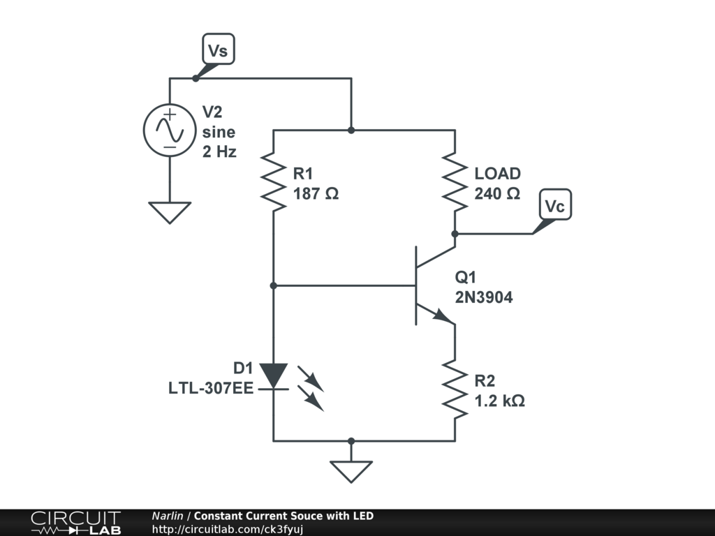
This circuit comes from Wiki. It demonstrates a constant current (~1mA) at Vc even when Vs is allowed to vary from 4.8 to 5.2 V or the load changes from 240 ohm to 1K ohm. The diode voltage, Vd, is selected at 2V. Vbe = 0.8V to assure Q1 is turned on. IR2 = 1mA (goal). Vs = 5V nominal. Id = 15mA to light LED. Ib (calculated) = .667mA. K = 1.5 given.

Calc. Ic = (Vs-.2)/Load = 20mA . . . . . . Calc Ib = 0.667mA = (Ic/Hfe), since Hfe = 30

R2 = (Vd - Vbe)/IR2. . . . . . R1 = (Vs - Vd)/(Id + K*Ib)


Comments

No comments yet. Be the first!

Leave a Comment

Please sign in or create an account to comment.

Revision History

Only the circuit's creator can access stored revision history.