Created by
Created September 04, 2012
Last modified September 04, 2012
Tags dual-npn   joule-thief   simple-2n2222  

Summary

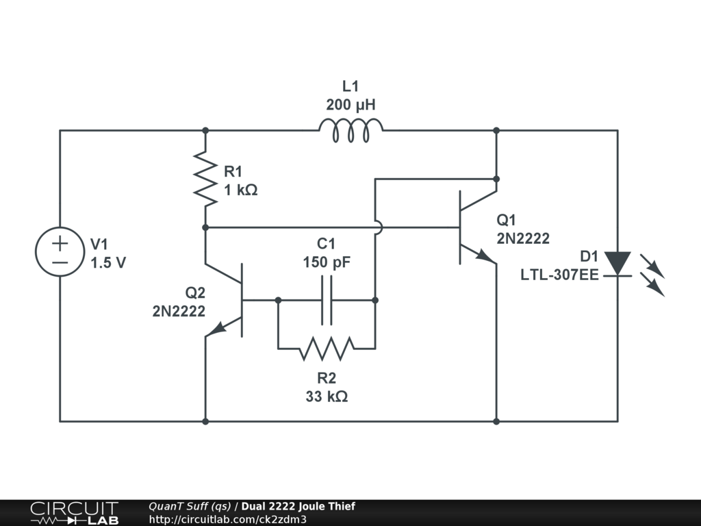
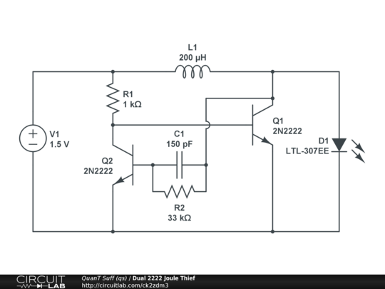
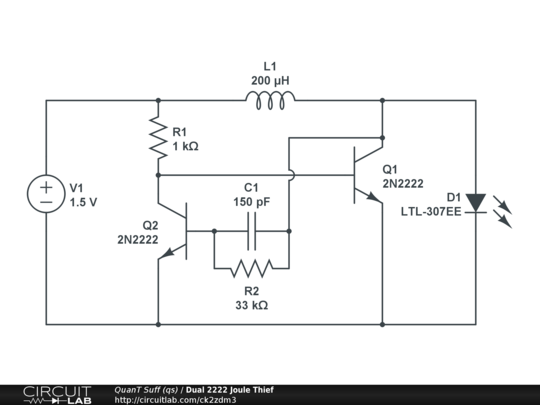
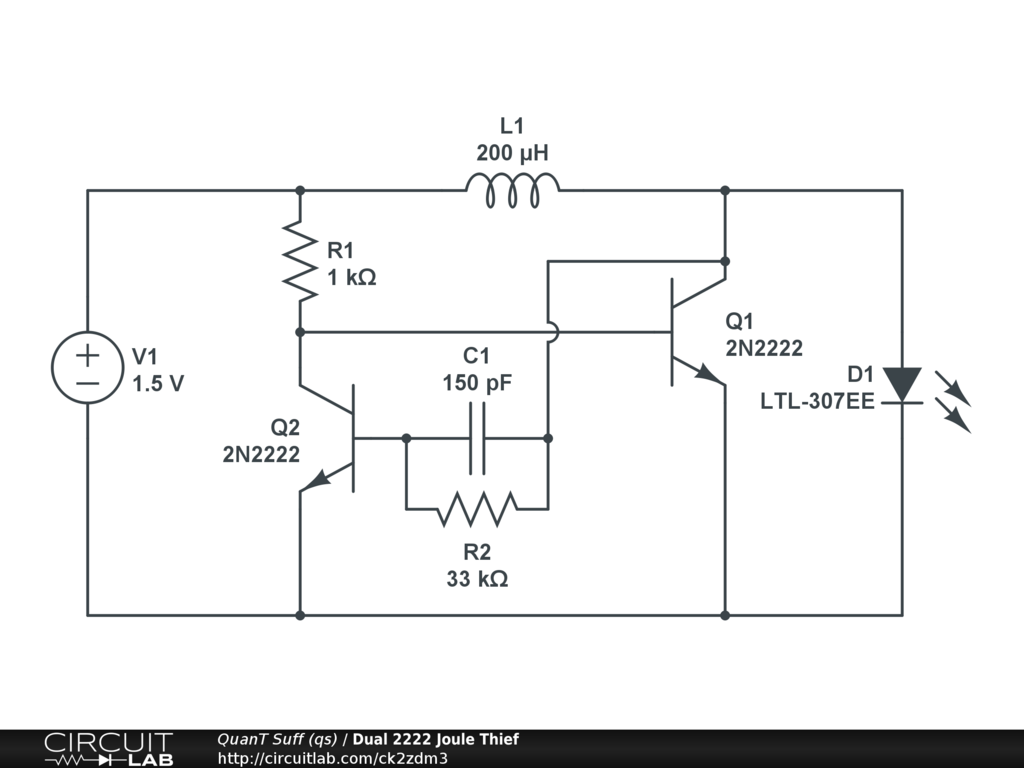
A simple single coil Joule Thief using two 2N2222 transistor to convert 1.2-volt to light a white LED.


Description

Not provided.


Comments

No comments yet. Be the first!

Leave a Comment

Please sign in or create an account to comment.

Revision History

Only the circuit's creator can access stored revision history.