Created by
Created June 19, 2012
Last modified August 31, 2012
Tags No tags.

Summary

Not provided.


Description

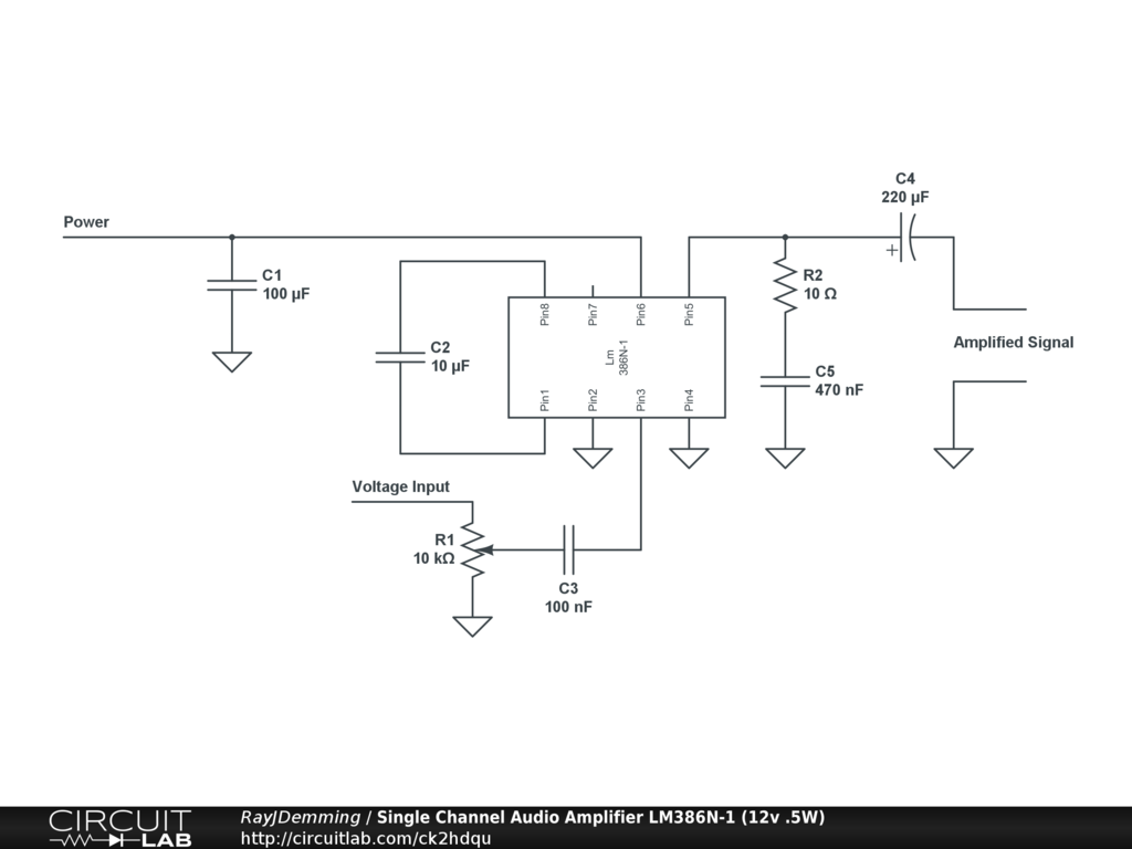
Single Channel LM386N-1 Audio Amplifier Max Voltage 15vdc .5W .


Comments

No comments yet. Be the first!

Leave a Comment

Please sign in or create an account to comment.

Revision History

Only the circuit's creator can access stored revision history.