Created by
Created July 28, 2012
Last modified September 18, 2012
Tags No tags.

Summary

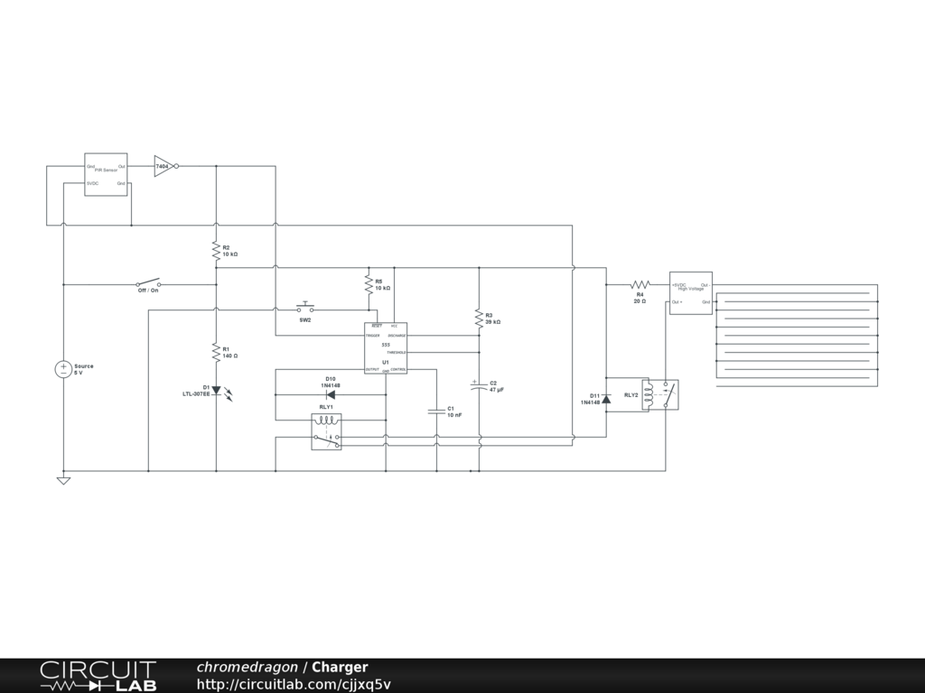
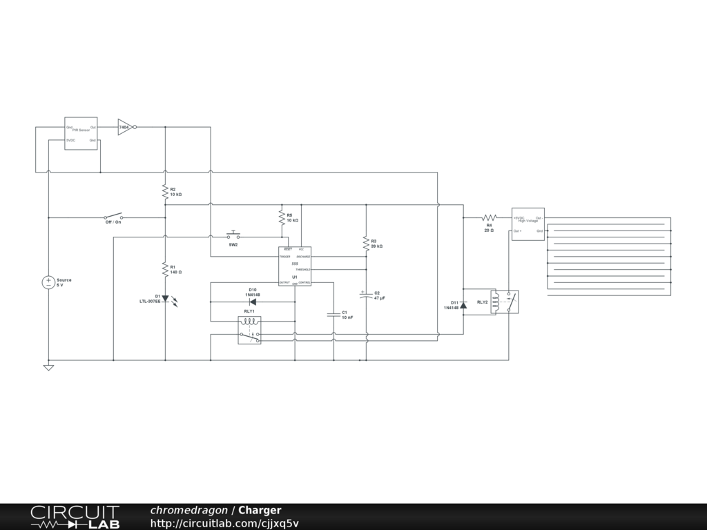
Sensor controlled hi voltage output circuit delayed by timer.


Description

The circuit has been bread boarded, but there are a few things that I am not sure how to simulate. For instance, I have a sensor circuit that provides 5VDC that is then inverted. This is depicted by logic 0 and the momentary switch SW2.

Another thing that is not shown in the diagram are the loads. I am using two LEDs D2 and D3. D2 is my HV circuit and D3 is the reset circuit.

Like I said, the circuit is bread board and it does work, my only issue is the trigger input When triggered, the sensor circuit stays at a high for 20 seconds. I only need a 1 second or less pulse. :-(


Comments

No comments yet. Be the first!

Leave a Comment

Please sign in or create an account to comment.

Revision History

Only the circuit's creator can access stored revision history.