Created by
Created February 18, 2013
Last modified February 18, 2013
Tags No tags.

Summary

Not provided.


Description

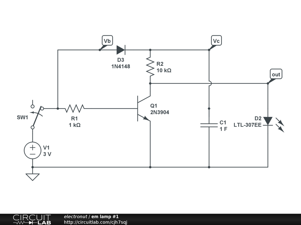
Testing an emergency lamp circuit idea.


Comments

No comments yet. Be the first!

Leave a Comment

Adding comments has been disabled for this circuit.

Revision History

Only the circuit's creator can access stored revision history.