Created by
Created March 04, 2012
Last modified March 05, 2012
Tags No tags.

Summary

Not provided.


Description

Not provided.


Comments

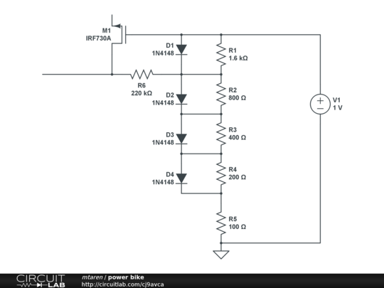
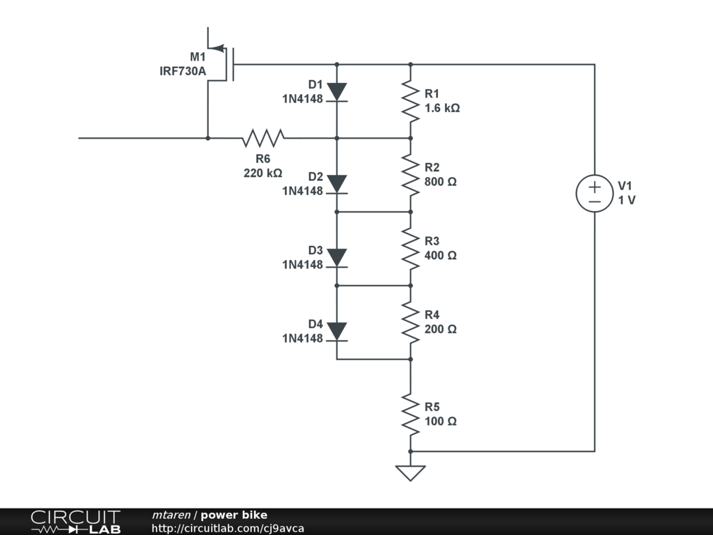
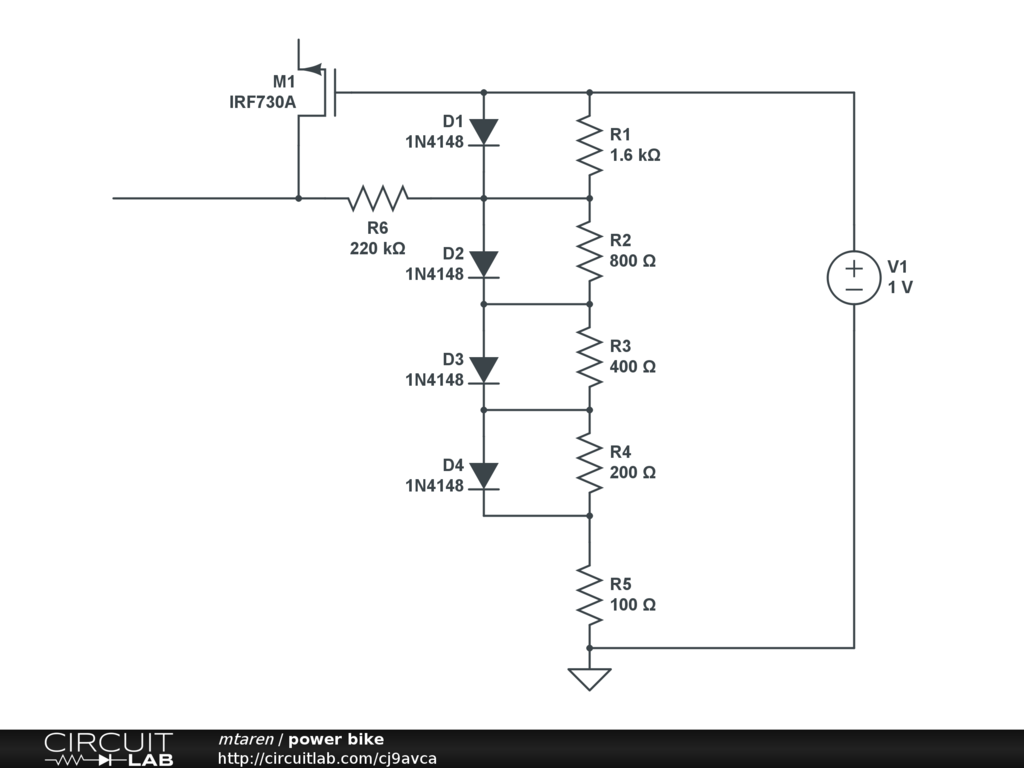
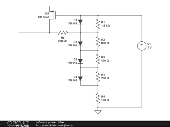
Im not sure if i should use an n or p mosfet. also the drain of the mosfet will go to the cap bank, and the source will go to the load.

There will be 4 mosfets.

the bottom resistor is just in case the cap bank puts out more voltage than the 4 breakover voltages combined

also, R6 is just so it can use the diode for reference voltage, but wont mess anything up. its big so it wont let much current through

by mtaren
March 05, 2012

This way, the lights will turn on one at a time

also, we could add a switch that switches more resistors in parrallel with the control resistors to make it easier for little kids

by mtaren
March 05, 2012

Leave a Comment

Please sign in or create an account to comment.

Revision History

Only the circuit's creator can access stored revision history.