Created by
Created March 04, 2018
Last modified March 05, 2018
Tags No tags.

Summary

Not provided.


Description

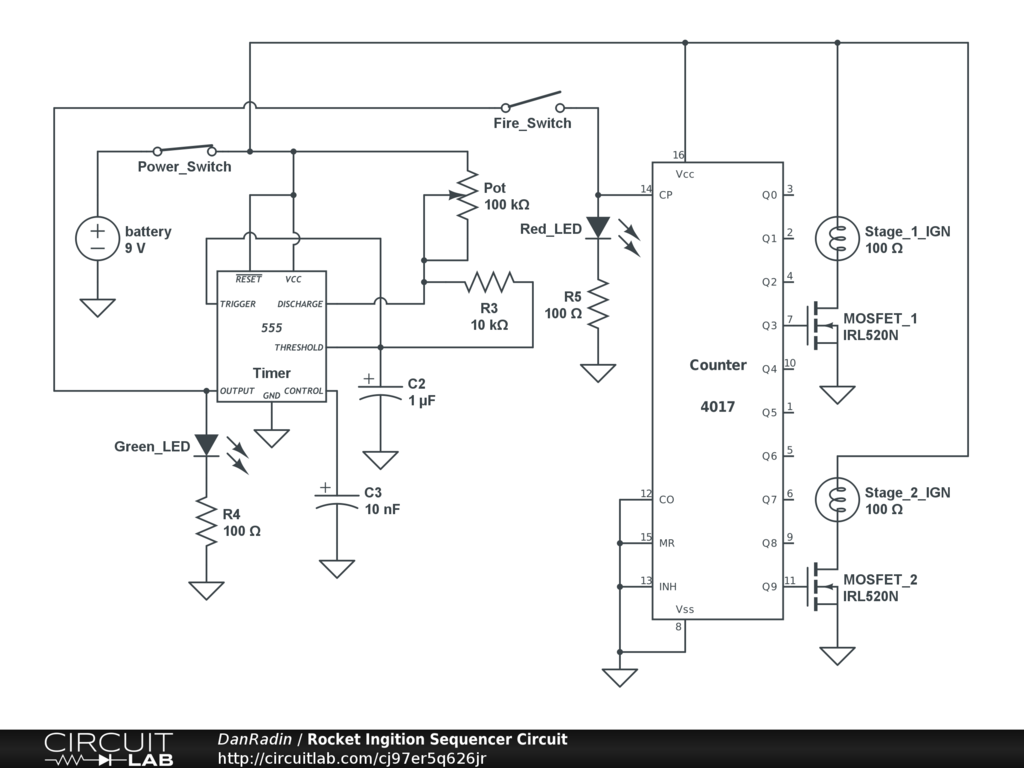
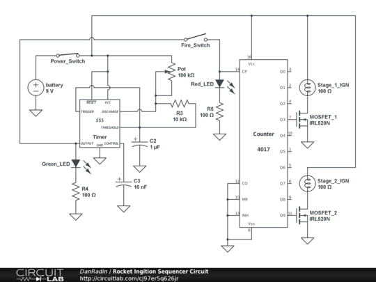
2-stage Hydrogen Powered rocket ignition sequencer.


Comments

No comments yet. Be the first!

Leave a Comment

Please sign in or create an account to comment.

Revision History

Only the circuit's creator can access stored revision history.