Created by
Created June 20, 2024
Last modified June 20, 2024
Tags No tags.

Summary

Not provided.


Description

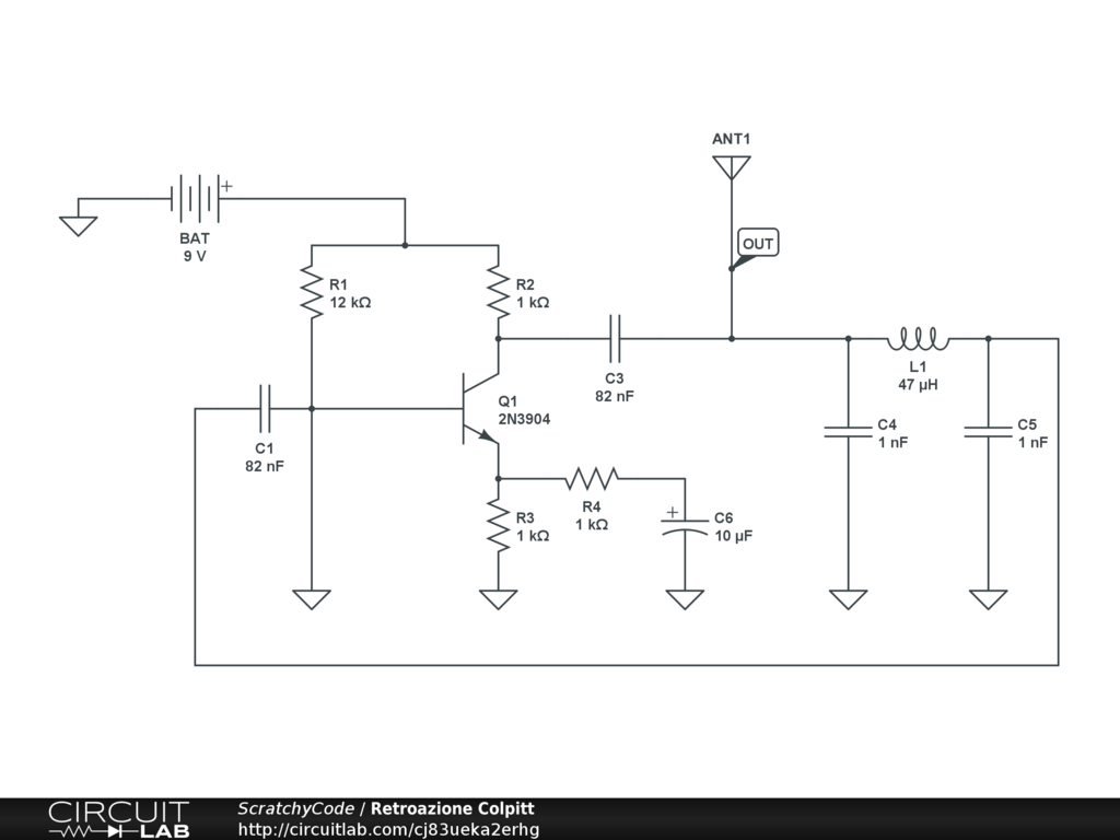
Amplificatore con retroazione in configurazione Colpitt.


Comments

No comments yet. Be the first!

Leave a Comment

Please sign in or create an account to comment.

Revision History

Only the circuit's creator can access stored revision history.