Created by
Created February 13, 2014
Last modified February 19, 2014
Tags No tags.

Summary

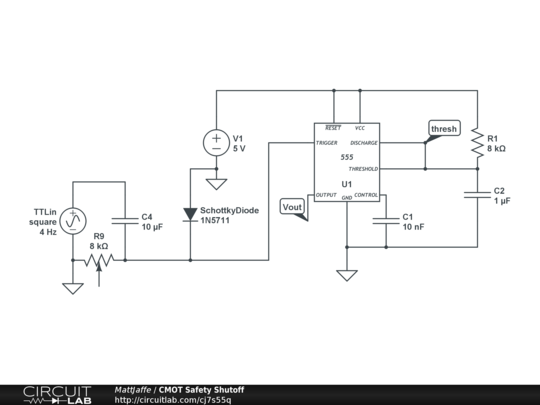
Hardware enforcement that the CMOT currents remain active only for t ~ 50ms so as to not burn out compensation coils.


Description

Not provided.


Comments

No comments yet. Be the first!

Leave a Comment

Please sign in or create an account to comment.

Revision History

Only the circuit's creator can access stored revision history.