Created by
Created October 10, 2015
Last modified September 18, 2016
Tags induction-furnace  

Summary

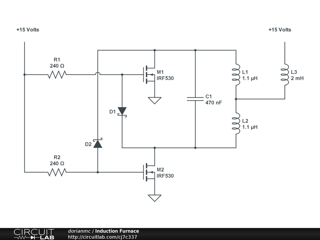
L1 and L2 are made from several turns of 1/8 copper tubing tapped at the center.


Description

This is a small self-oscillating induction furnace used to heat aluminum. D1 and D2 must be high speed schottky diode diodes. L1 and L2 are made from several turns of 1/8 copper tubing tapped at the center the switching speed is around 100 Khz with is optimal for heating aluminum.


Comments

No comments yet. Be the first!

Leave a Comment

Please sign in or create an account to comment.

Revision History

Only the circuit's creator can access stored revision history.