Created by
Created May 15, 2013
Last modified January 19, 2014
Tags No tags.

Summary

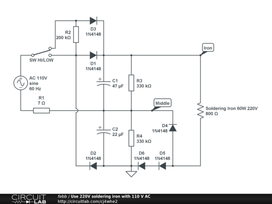
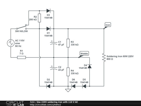
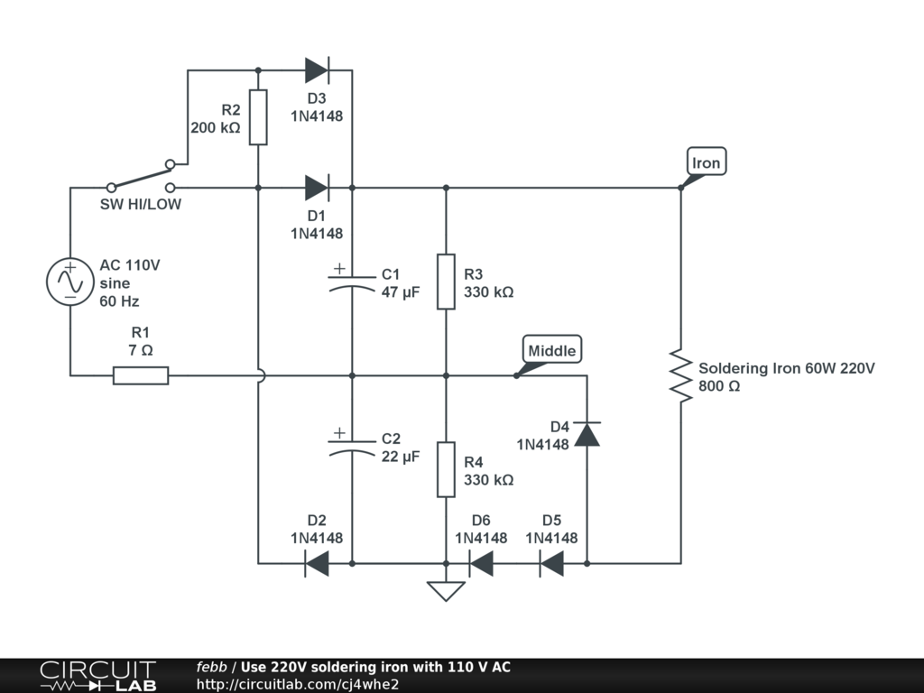
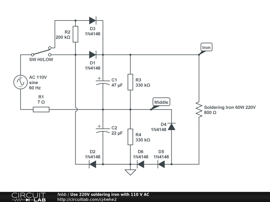
Simple 110V AC to 220V DC converter to power 220V soldering iron without transformer.
Boost and normal mode switch.


Description

Not provided.


Comments

No comments yet. Be the first!

Leave a Comment

Please sign in or create an account to comment.

Revision History

Only the circuit's creator can access stored revision history.