Created by
Created September 29, 2016
Last modified May 06, 2018
Tags No tags.

Summary

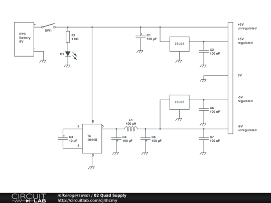
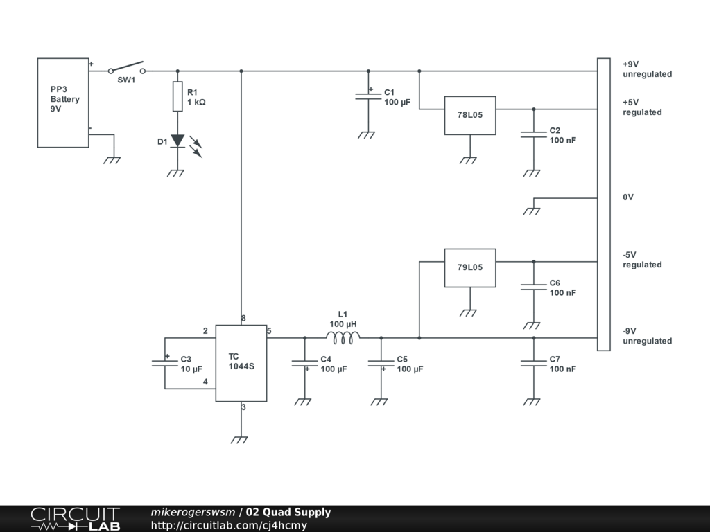
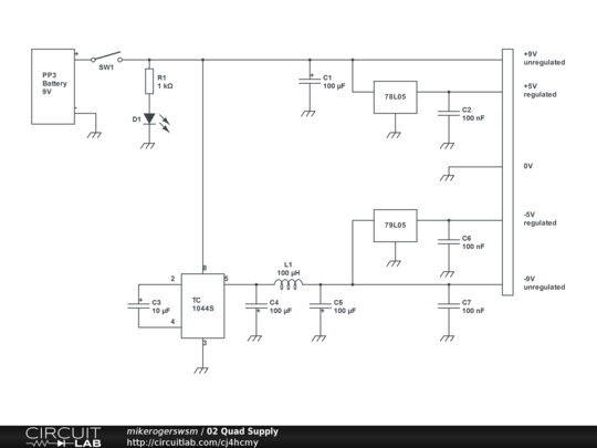
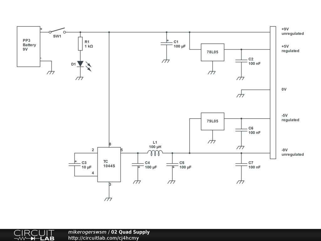
This unit provides four dc power outputs from a single battery.


Description

Not provided.


Comments

No comments yet. Be the first!

Leave a Comment

Please sign in or create an account to comment.

Revision History

Only the circuit's creator can access stored revision history.