Created by
Created April 04, 2016
Last modified April 11, 2016
Tags No tags.

Summary

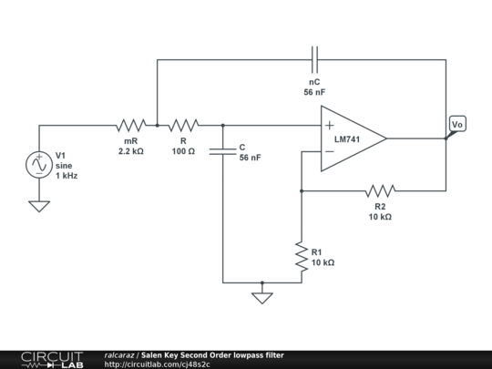
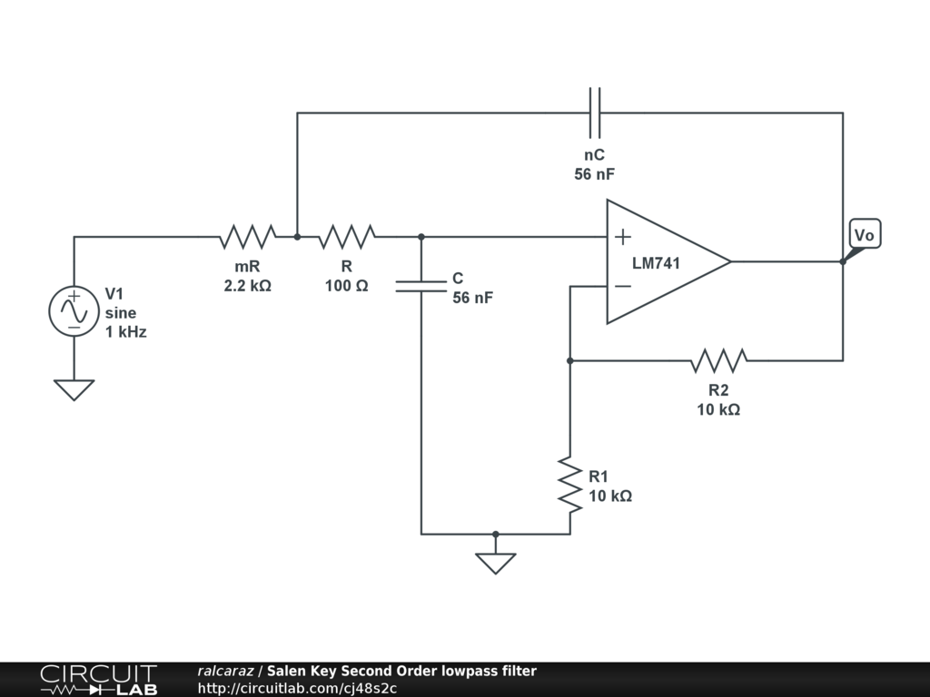
A Sallen-Key Second Order lowpass filter. Designed for a cutoff frequency of 5.6KHz and a Q factor of 5.


Description

A Sallen-Key Second Order lowpass filter. Designed for a cutoff frequency of 5.6KHz and a Q factor of 5.


Comments

No comments yet. Be the first!

Leave a Comment

Please sign in or create an account to comment.

Revision History

Only the circuit's creator can access stored revision history.