Created by
Created July 12, 2016
Last modified July 12, 2016
Tags 555   monostable  

Summary

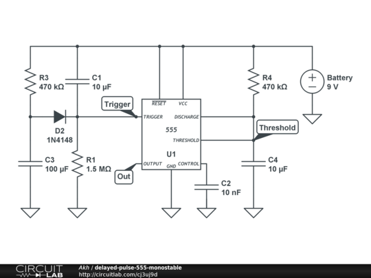
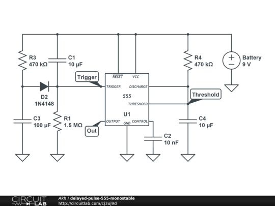
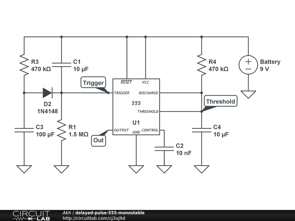
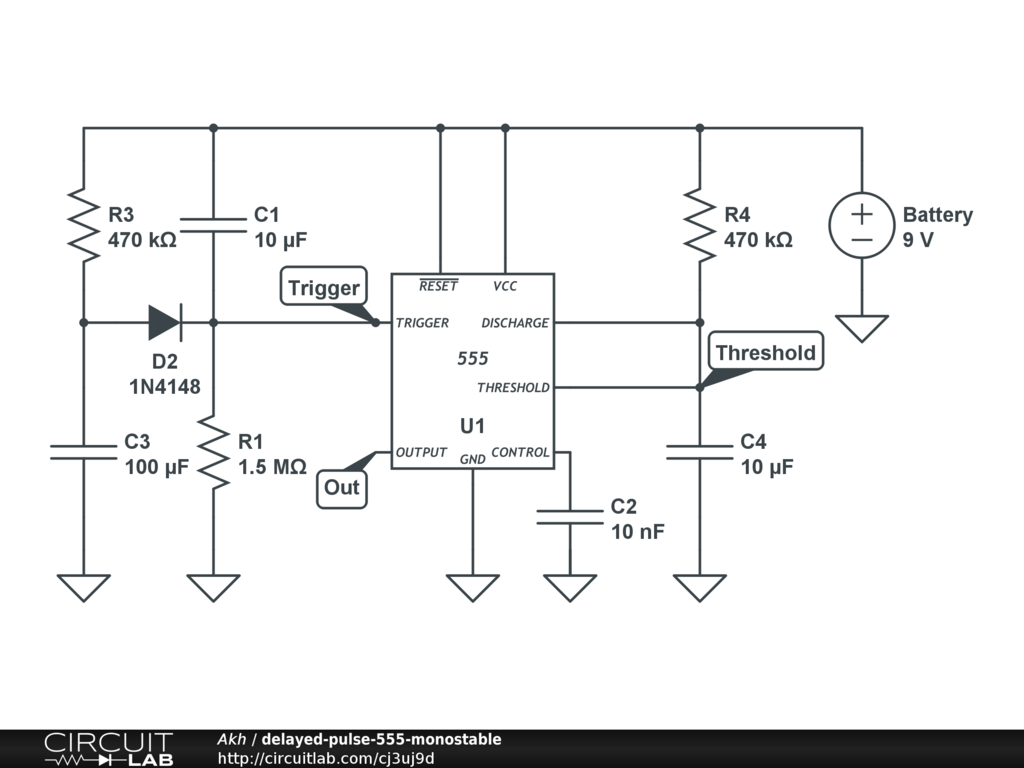
Delayed pulse using only one 555 timer


Description

Not provided.


Comments

No comments yet. Be the first!

Leave a Comment

Please sign in or create an account to comment.

Revision History

Only the circuit's creator can access stored revision history.