Created by
Created July 20, 2024
Last modified August 01, 2024
Tags No tags.

Summary

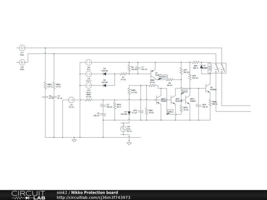
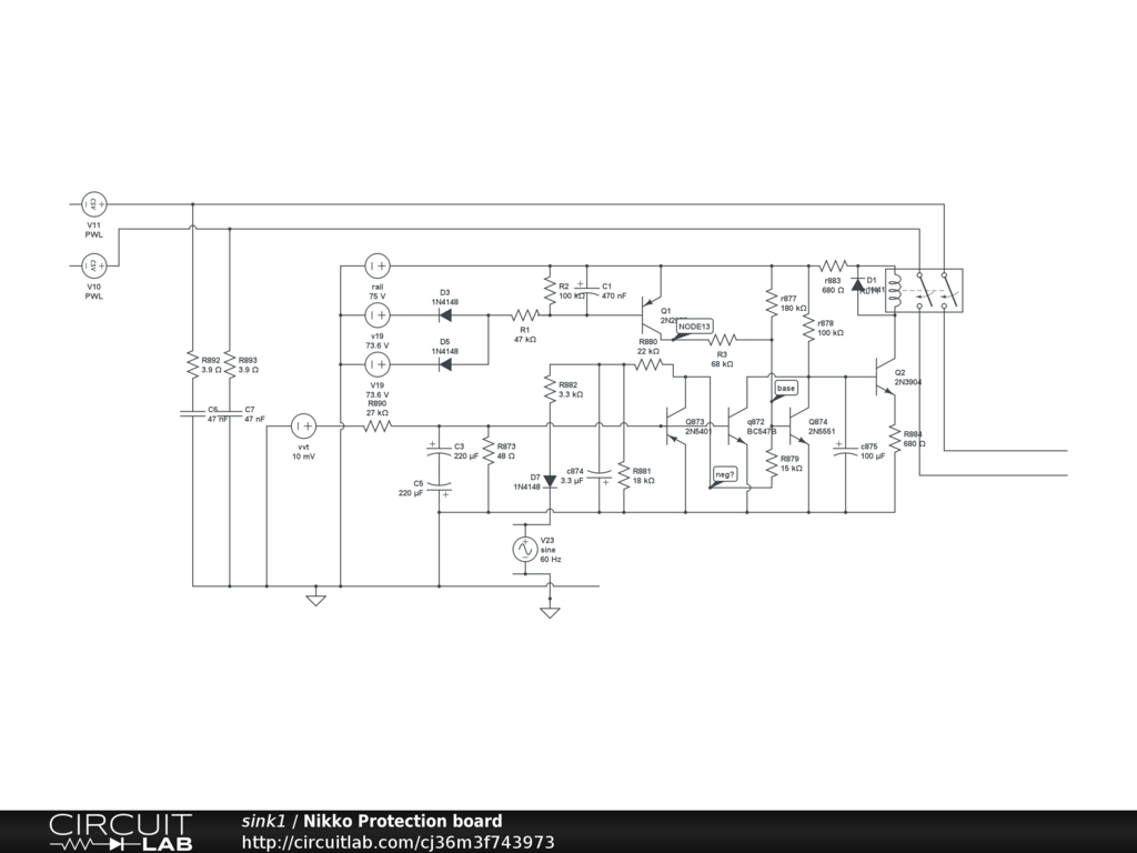
this is a protection circuit for amp im working on, i think voltages are screwy and i cant get q874 to turn off and stop dumping current through the cap so the trigger transistor saturates


Description

the DC offset is good. The rail is good. I don't know what the current overload voltages are suppose to be to turn on Q2. HELP!!


Comments

No comments yet. Be the first!

Leave a Comment

Please sign in or create an account to comment.

Revision History

Only the circuit's creator can access stored revision history.