Created by
Created July 15, 2017
Last modified July 16, 2017
Tags No tags.

Summary

Not provided.


Description

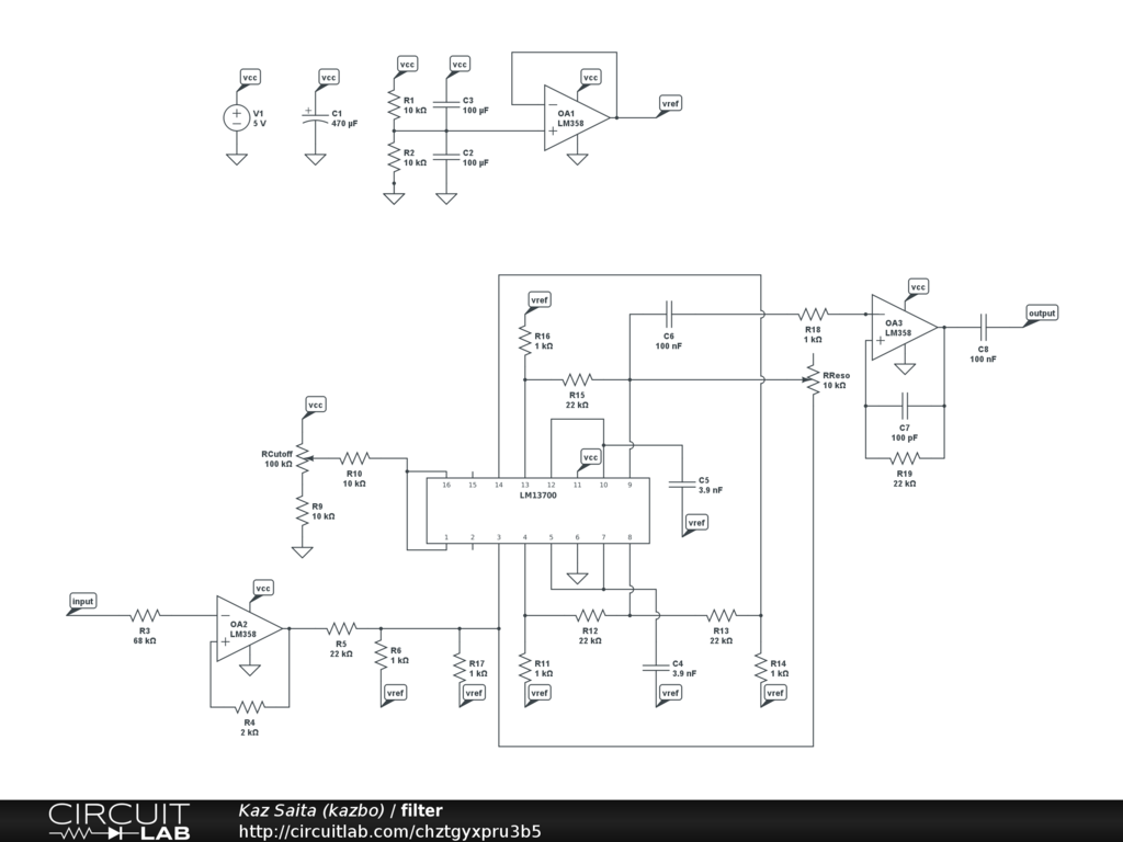
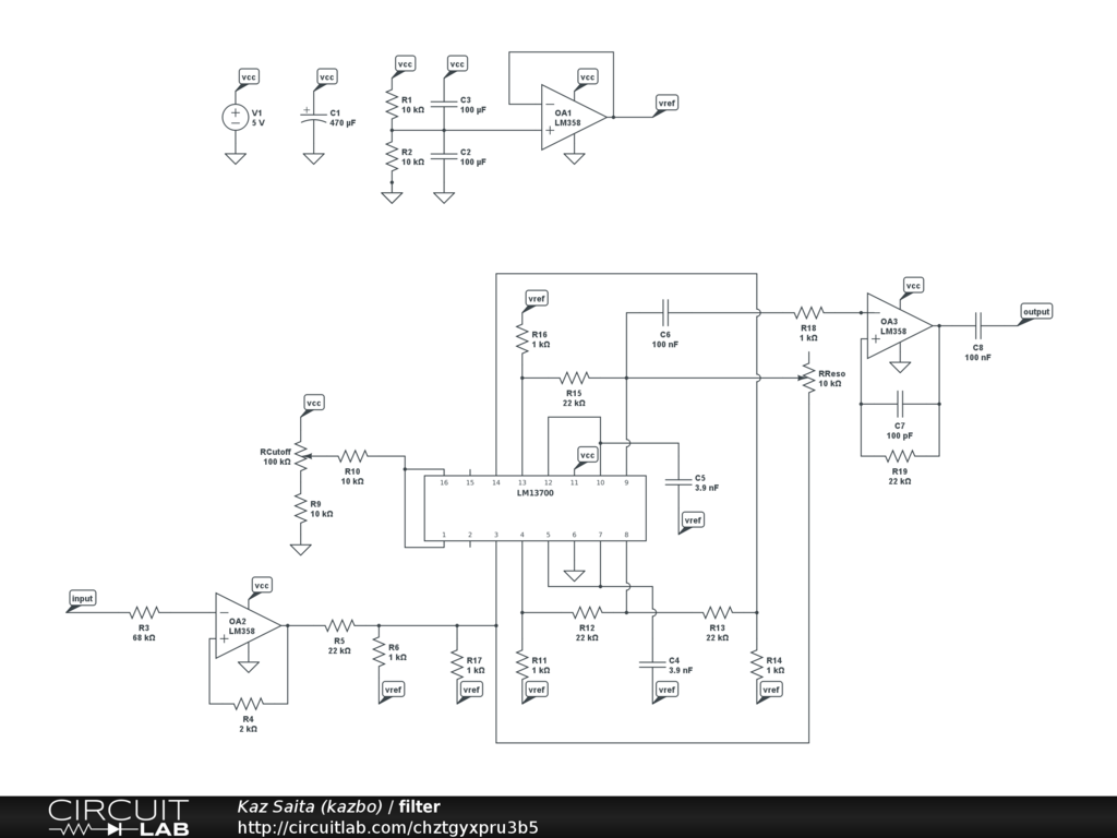
seems working but unstable and noise at around 500Hz


Comments

No comments yet. Be the first!

Leave a Comment

Please sign in or create an account to comment.

Revision History

Only the circuit's creator can access stored revision history.