Created by
Created April 16, 2019
Last modified April 21, 2019
Tags No tags.

Summary

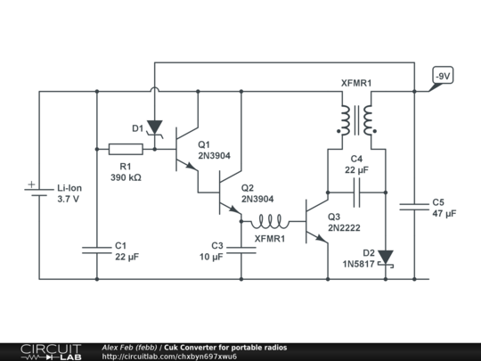
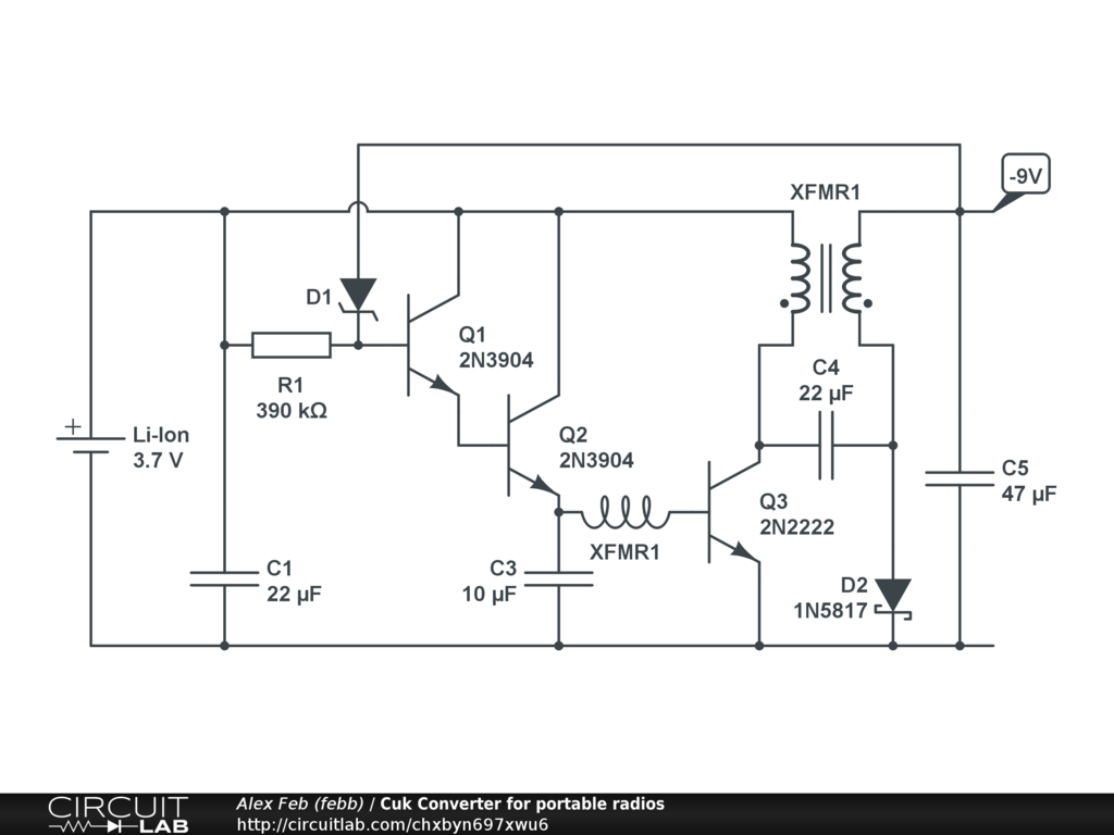
Efficient low EMI DC-DC converter Cuk topology to power portable radios from Li-Ion (18650) battery


Description

Not provided.


Comments

No comments yet. Be the first!

Leave a Comment

Please sign in or create an account to comment.

Revision History

Only the circuit's creator can access stored revision history.