Created by
Created December 17, 2012
Last modified December 17, 2012
Tags No tags.

Summary

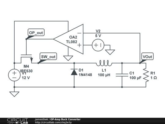
This is the most basic design for a buck converter I could come up with.


Description

This is the most basic design for a buck converter I could come up with.

It neglects where the target voltage comparison comes from, taking it as V2.


Comments

No comments yet. Be the first!

Leave a Comment

Please sign in or create an account to comment.

Revision History

Only the circuit's creator can access stored revision history.