Created by
Created January 19, 2023
Last modified March 30, 2023
Tags No tags.

Summary

Not provided.


Description

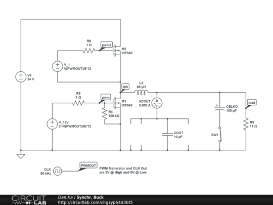
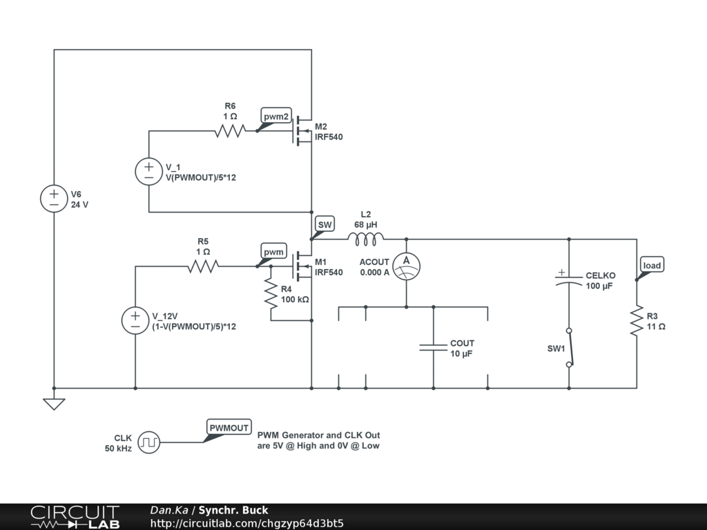
Simple Buck Converter


Comments

No comments yet. Be the first!

Leave a Comment

Adding comments has been disabled for this circuit.

Revision History

Only the circuit's creator can access stored revision history.