Created by
Created April 07, 2012
Last modified April 08, 2012
Tags No tags.

Summary

Not provided.


Description

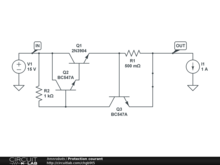
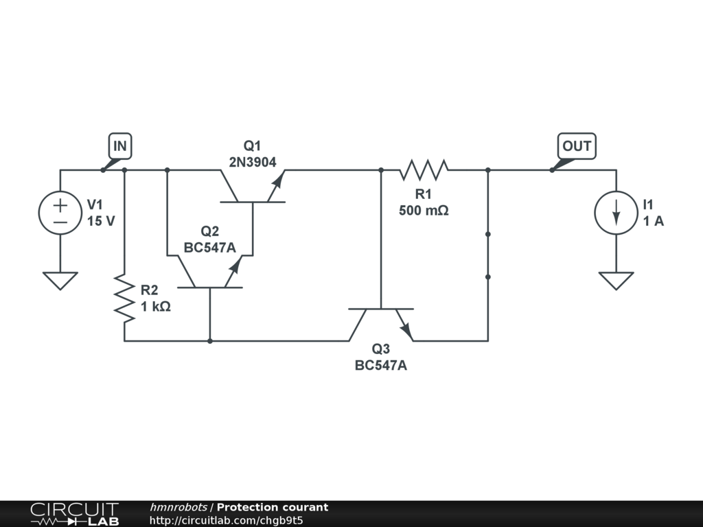
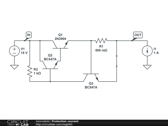
ce type basic de protection série utilise le fait que VCEsat < VBE; si l'intensité augmente alors Q3 sature et bloque l'étage darlington de puissance


Comments

No comments yet. Be the first!

Leave a Comment

Please sign in or create an account to comment.

Revision History

Only the circuit's creator can access stored revision history.