Created by
Created April 17, 2013
Last modified May 06, 2013
Tags guitar   stompbox  

Summary

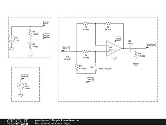
A simple signal phase inverter


Description

A really simple signal phase inverter. You'll probably need one of these when you mess around with combining signals from different effects. When SW1 is closed, there is no input to the +ve input of the op-amp so the circuit gain is -1 (i.e. it's an inverter)


Comments

No comments yet. Be the first!

Leave a Comment

Please sign in or create an account to comment.

Revision History

Only the circuit's creator can access stored revision history.