Created by
Created March 01, 2013
Last modified March 01, 2013
Tags No tags.

Summary

Not provided.


Description

Not provided.


Comments

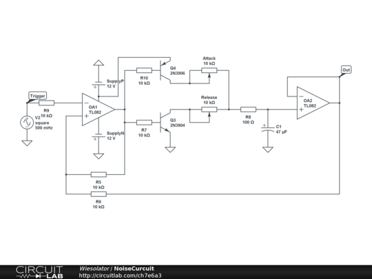
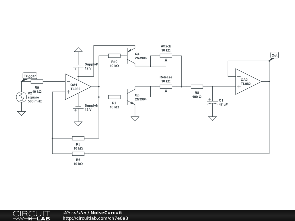
AD-Noise-Generator in der ersten Stufe

by Wiesolator
March 01, 2013

Leave a Comment

Please sign in or create an account to comment.

Revision History

Only the circuit's creator can access stored revision history.