Created by
Created April 29, 2016
Last modified May 06, 2016
Tags No tags.

Summary

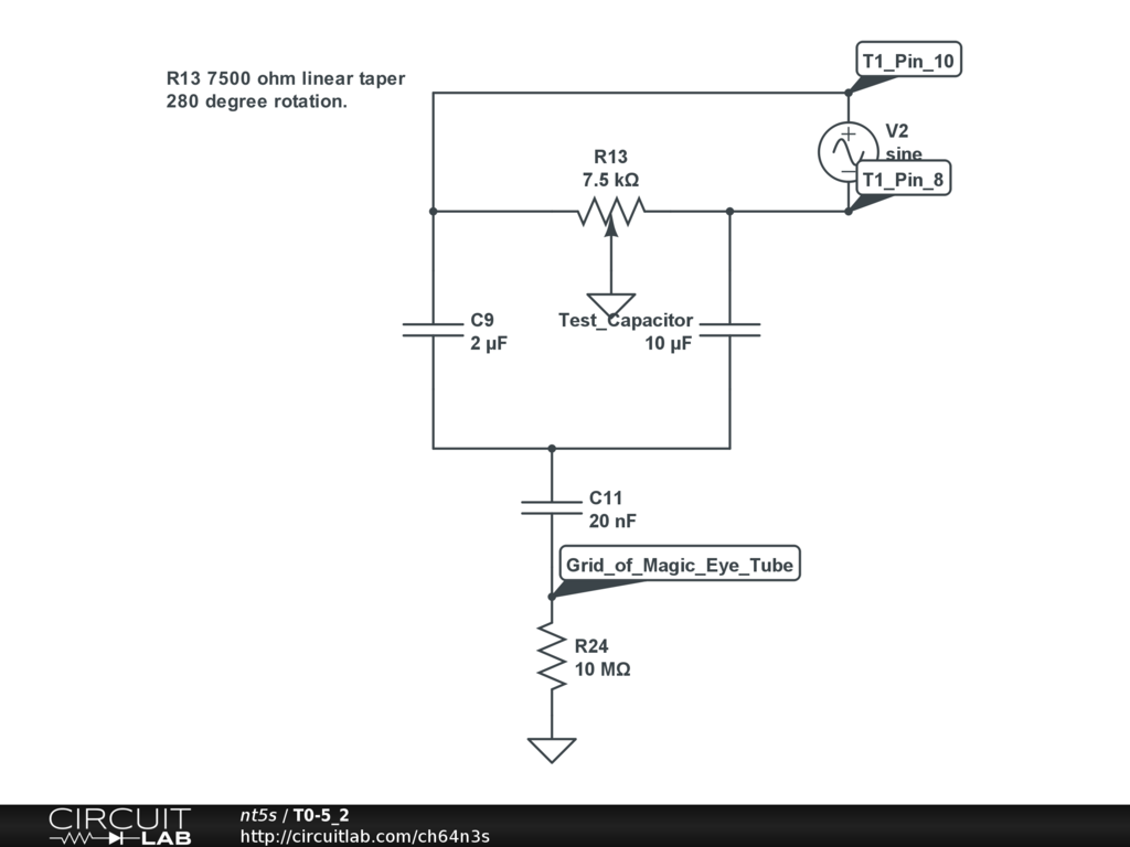
Sprague TO-5 capacitor checker Wien Bridge section.


Description

Sprague TO-5 capacitor checker Wien Bridge section.

Partial schematic and values represent the "C4" and "C5" Range setting (names of the ranges used by the T0-5).

The 1629 Magic Eye tube is not shown, but the node representing the connection to the grid is noted.

The capacitor under test is noted.

A time domain analysis with varying tap at R13, simulates rotating the dial to get maximum opening of the Magic Eye tube (zero voltage on the grid), indicating the proper value of the test capacitor.

The R13.k corresponding to the lowest voltage curve in the chart represents the approximate correct setting of the dial.

The purpose of the simulation is to determine how closely it predicts the dial setting for a 10 uf test capacitor.

Actual measurements at the Magic Eye Grid with a 10 uF test capacitor:

@10 uf dial setting ---- 0.2v p-p @ grid

@ 0.10 dial setting ---- 160v p-p @ grid

@ 50 uf dial setting ---- 26v p-p @ grid

The T0-5 Dial is 280 degree full range.

Dividing the dial up into 10 degree segments: R13 steps = 1/28

For "Range C4" (0.10 to 50 uf) of the TO-5:

(starting at step 0)

.10 uf dial setting is at approx. 13 degrees = step 1.3 (R13.k = .046)

50 uf dial setting is at approx. 270 degrees = step 27 (R13.k = .964)

10 uf dial setting is at approx. 233 degrees = step 23.3

Simulation indicates:

@ Step 1.3 (.10 uf dial setting): 157v p-p @ grid of magic eye tube --- fairly close correlation to measured value above

@ Step 27 (50 uf dial setting): 26.14 v p-p @ grid 0f magic eye tube --- same as measured above

For the 10 uF test capacitor:

@ step 23.3 (10 uf dial setting): 5.8v p-p @ grid 0f magic eye tube --- significantly > .2v measured value

Null reached @ step 22.5: 0v p-p @ grid 0f magic eye tube

Conclusion:

The near end of scale values of .10uF and 50uf have a pretty close correlation between actual measured grid voltage and simulation prediction.

For the 10uF test capacitor, the simulation shows the null value is reached 12 degrees lower on than the actual position on the T0-5 dial.

I was hoping for better correlation of the test capacitor values, but it was still an rewarding exercise.

The TO-5 was recently checked by testing capacitors of values known within +/-5%.

C9 (2uf) found to be high (approx. 2.2 uf) and was replaced to achieve best overall correlation of dial reading for several capacitors across the range of the dial (approx.1.96 uf)

The coorelation was better than +/-0.5 degree on the dial, representing about +/-1.0% at the 10uf position.

If I have time I may dig a bit deeper to determine the key reason for the differential.


Comments

No comments yet. Be the first!

Leave a Comment

Please sign in or create an account to comment.

Revision History

Only the circuit's creator can access stored revision history.