Created by
Created June 13, 2021
Last modified June 14, 2021
Tags No tags.

Summary

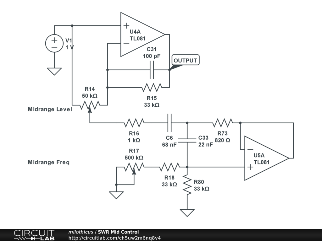
This is the sweepable mid control from an SWR Workingman's 15 bass amplifier. the knob label indicates a sweep from 200Hz to 800Hz, but the effect shown here is about 800Hz to 1100Hz. Not sure why.


Description

Not provided.


Comments

No comments yet. Be the first!

Leave a Comment

Adding comments has been disabled for this circuit.

Revision History

Only the circuit's creator can access stored revision history.