Created by
Created January 22, 2013
Last modified January 28, 2013
Tags No tags.

Summary

Not provided.


Description

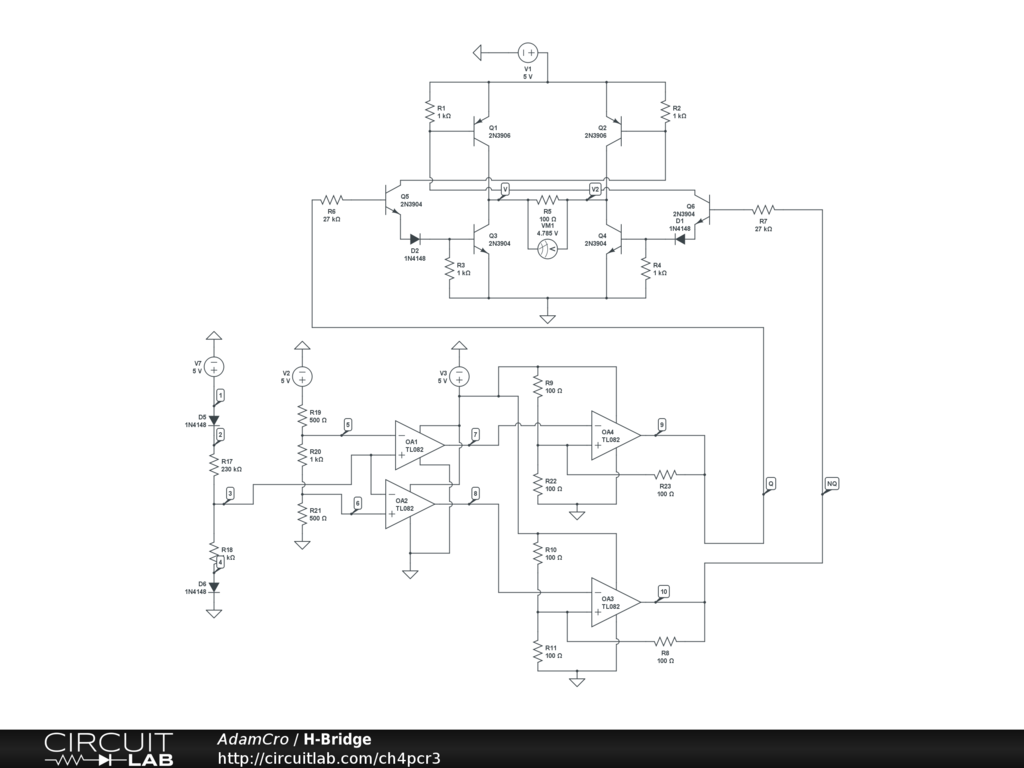
H-bridge and comparator circuit with schmitt trigger to simulate a train automatically running up and down a track, changing direction when triggering a light sensor at either end shown by the two resistors on the left being changed high/low.


Comments

No comments yet. Be the first!

Leave a Comment

Please sign in or create an account to comment.

Revision History

Only the circuit's creator can access stored revision history.