Created by
Created April 23, 2013
Last modified April 23, 2013
Tags adc   amplifier   electret   microphone  

Summary

electret amplifier


Description

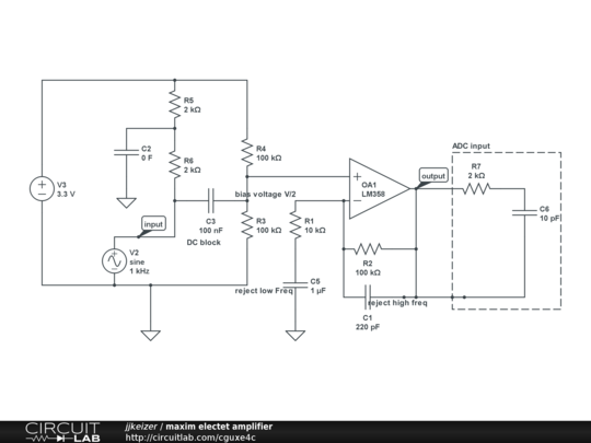
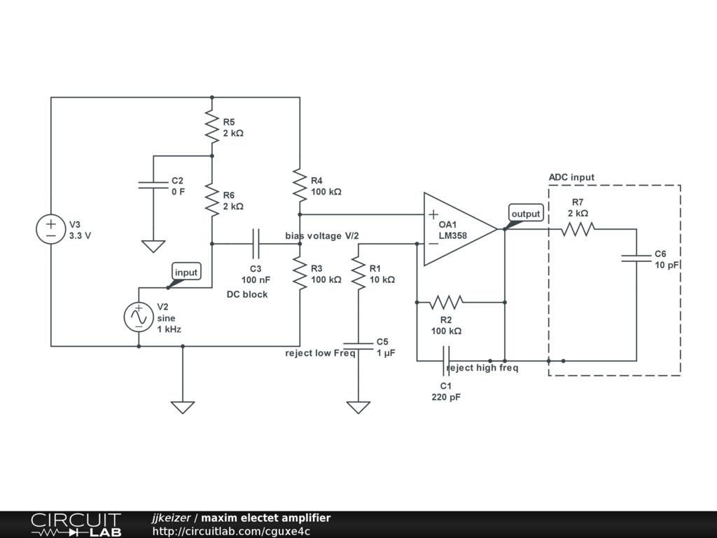
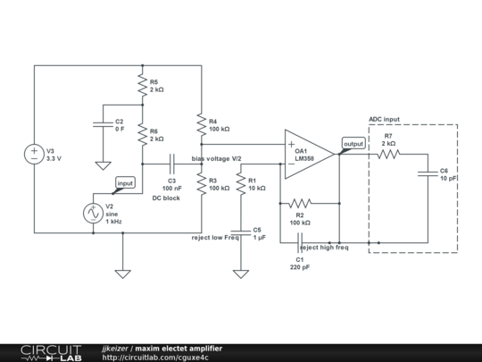
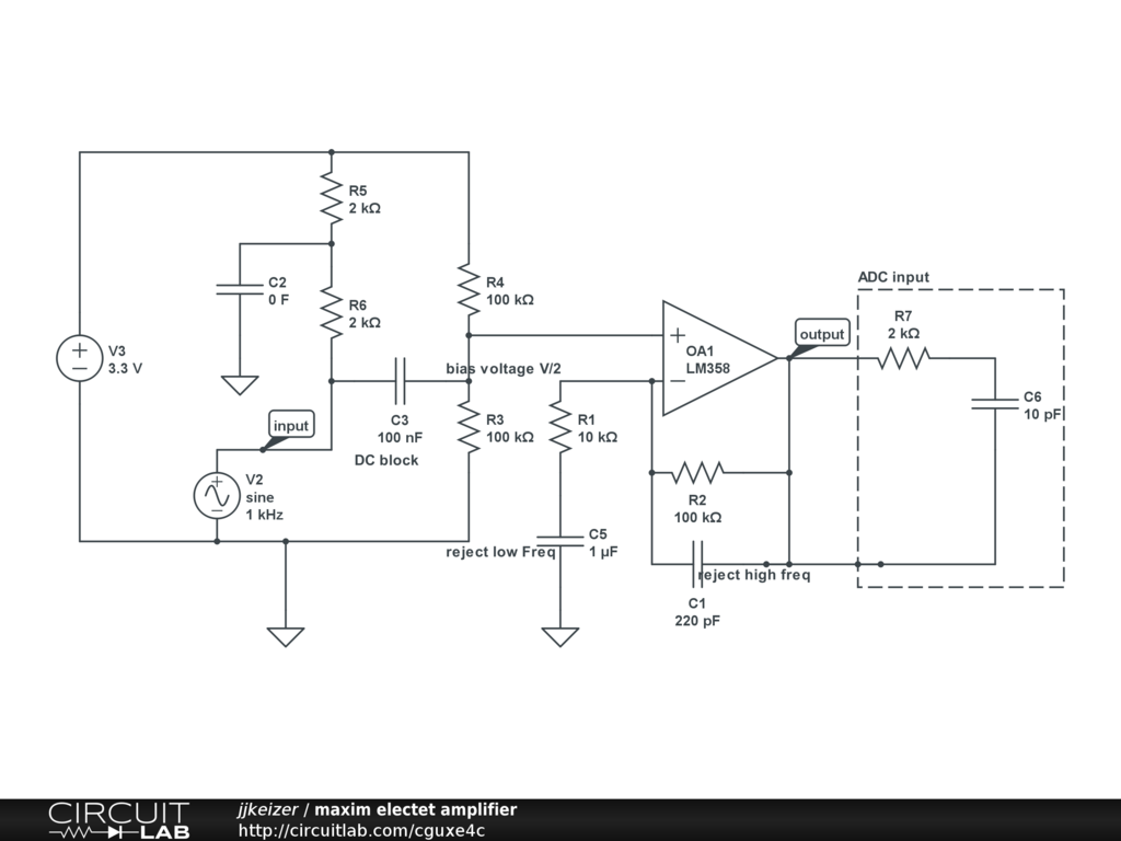
electret amplifier for adc http://en.wikipedia.org/wiki/Electret_microphone electret not modelled because unknown fet and exitation. based on maxim max4466 design page 8 using salvaged LM358. adc input is modelled as 2k//10pf usefull for data acquisition at 8khz for teensy 3.0 hopefully I am allowed to set c2 at 0F ? 10 times amplification did not include 0-3.3 Volt power supply of lm358 with capacitors assumed constant amplification in audio bandwidth is best ?


Comments

No comments yet. Be the first!

Leave a Comment

Please sign in or create an account to comment.

Revision History

Only the circuit's creator can access stored revision history.