Created by
Created December 12, 2021
Last modified December 14, 2021
Tags amplifier  

Summary

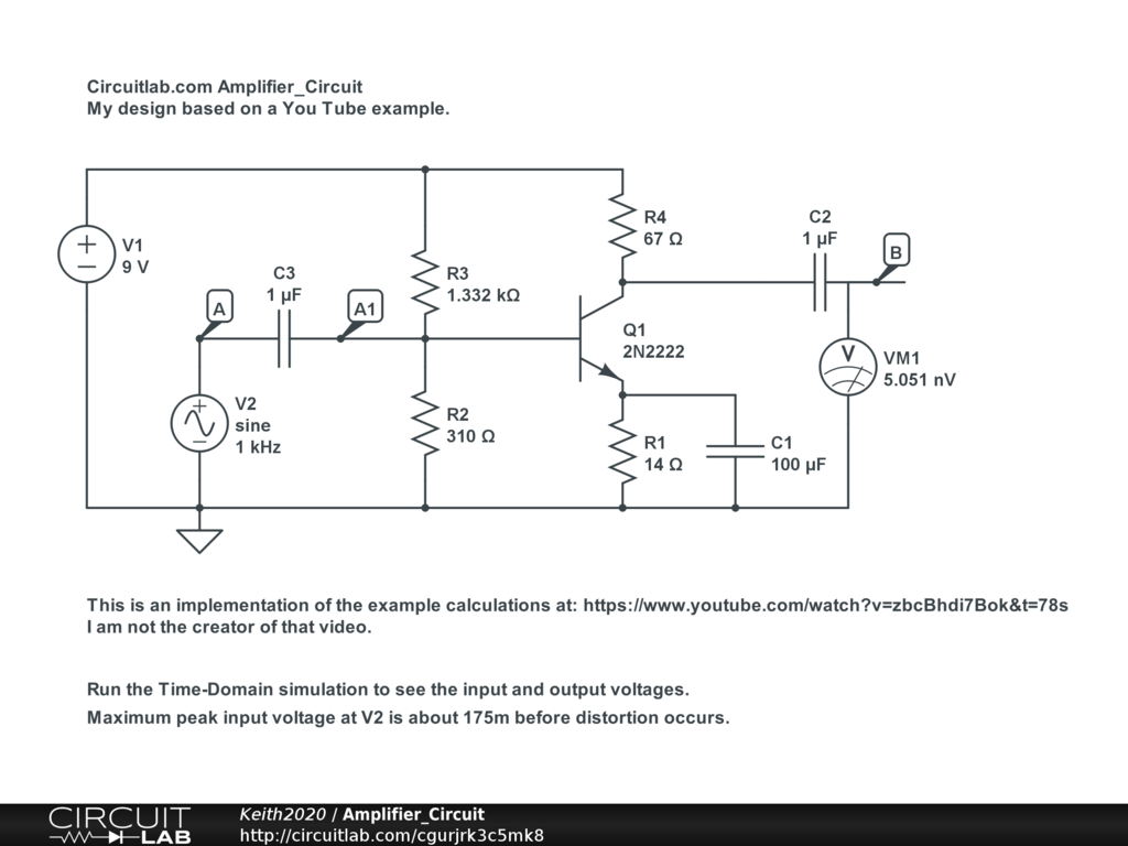
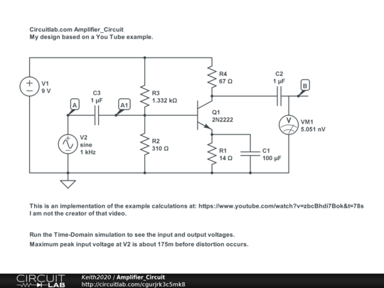
This is a common emitter amplifier based on a You Tube video at: https://www.youtube.com/watch?v=zbcBhdi7Bok&t=78s


Description

Not provided.


Comments

No comments yet. Be the first!

Leave a Comment

Adding comments has been disabled for this circuit.

Revision History

Only the circuit's creator can access stored revision history.