Created by
Created June 10, 2022
Last modified July 05, 2022
Tags guitar   op-amp   piezo   preamp  

Summary

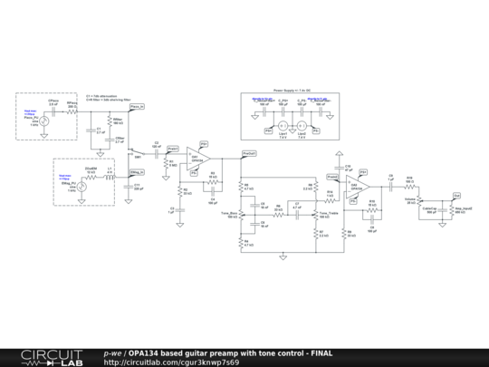
Unity gain electromagnetic and piezo with input buffering and tone control guitar preamp using OPA 2134


Description

The preamp is meant to accommodate both electromagnetic and piezo bridge pickup's of which the latter especially tend to have very high output impedances, > 1M. The schematic uses 2 LIPO 7.4v drone batteries for + and - rails because two standard 9v batteries will not fit the single 9v battery cavity inside of the guitar. The bass and treble controls are based on a passive Baxendall tone control network. The electromagnetic pickup op-amp stage is non-inverting and set to a 1M input impedance and gives +/- 3db gain to compensate for 1/2 of the 6db loss from the passive tone stack at unity. The piezo pickup op-amp inverting stage is and attenuates +/- 7db to compensate for much higher output compared to the electromagnetic pickups. The common final op-amp stage is DC coupled and provides the same 3db gain to compensate for the other half of the loss and a high impedance load to the output of the tone stack. The volume pot is audio taper while the pot's used for the tone ideally are linear B types and have a center detent to have a defined linear setting. A 20-20k bandwidth was especially chosen to accommodate piezo pickups.

The final circuit was influenced from input by EE Stack exchange:

https://electronics.stackexchange.com/questions/607840/best-way-to-reduce-hf-noise-in-oma2134-op-amp-preamp-circuit/610271#610271


Comments

No comments yet. Be the first!

Leave a Comment

Adding comments has been disabled for this circuit.

Revision History

Only the circuit's creator can access stored revision history.