Created by
Created March 05, 2020
Last modified March 05, 2020
Tags No tags.

Summary

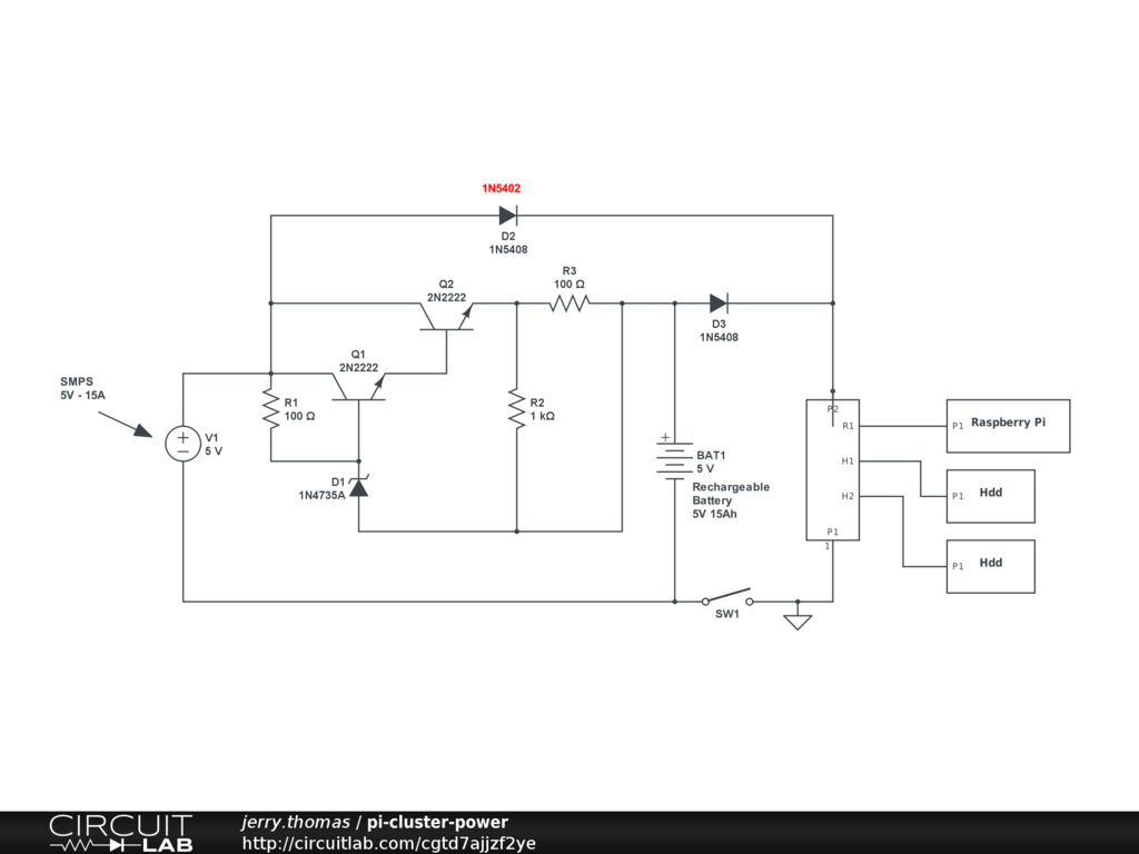
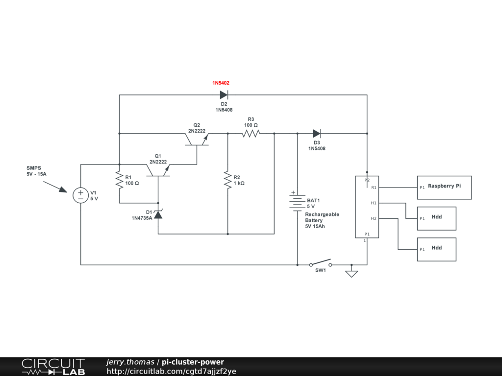
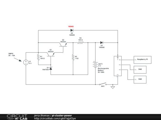
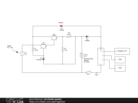
Circuit for providing power to a Raspberry Pi cluster with up to 8 raspberry pi's and 16 USB hdd's.

Based on design by Swagatam at https://www.homemade-circuits.com/simple-dc-ups-circuit-for-modemrouter/ and his guidance based on my requirement.


Description

Not provided.


Comments

No comments yet. Be the first!

Leave a Comment

Please sign in or create an account to comment.

Revision History

Only the circuit's creator can access stored revision history.