Created by
Created November 14, 2012
Last modified November 14, 2012
Tags 555   monoestable  

Summary

Not provided.


Description

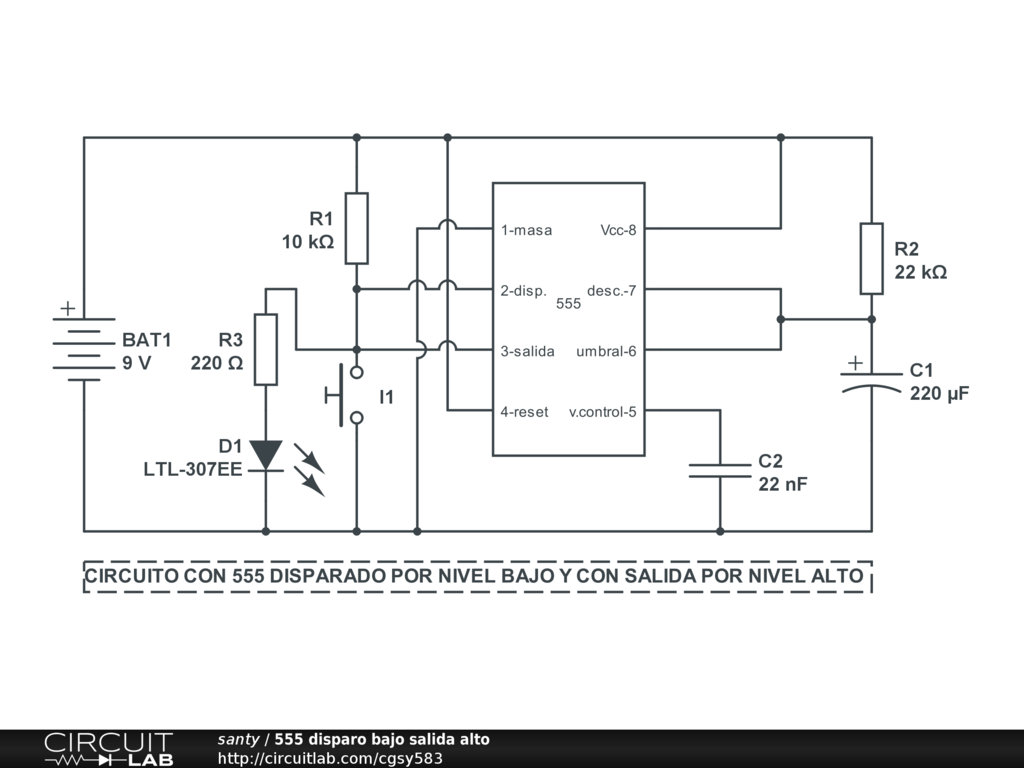
555 MONOESTABLE disparado por nivel bajo, con salida a nivel alto.


Comments

No comments yet. Be the first!

Leave a Comment

Please sign in or create an account to comment.

Revision History

Only the circuit's creator can access stored revision history.